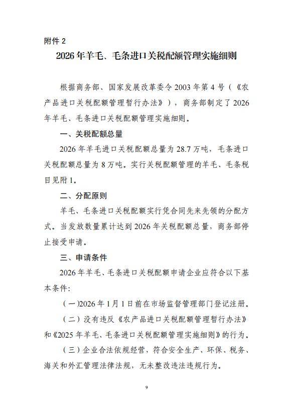
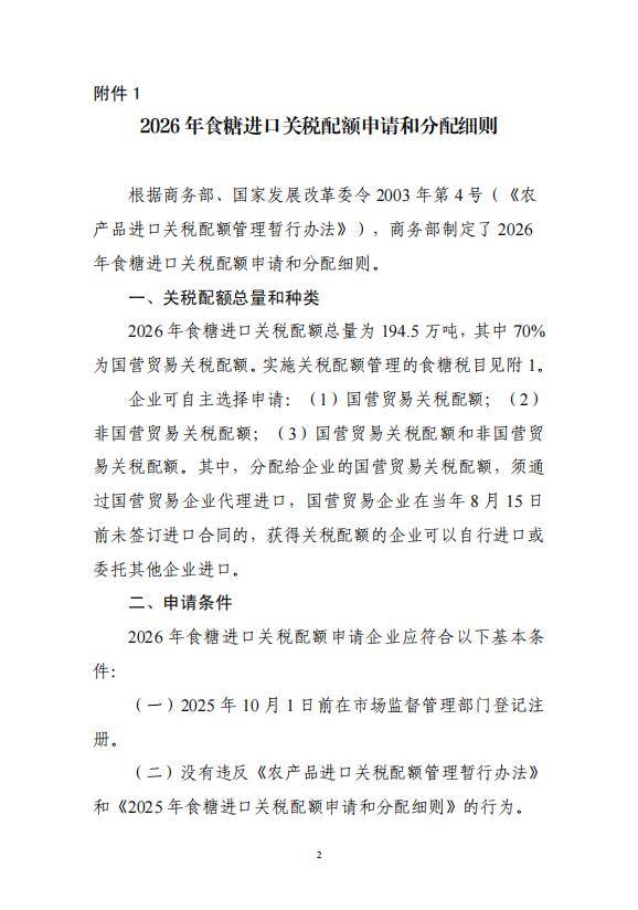
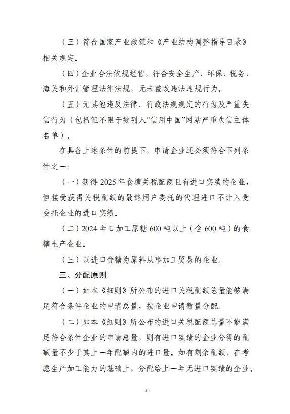
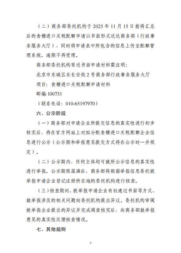
商务部发布公告!事关三种商品进口关税配额
创始人
2025-10-11 17:13:04
0

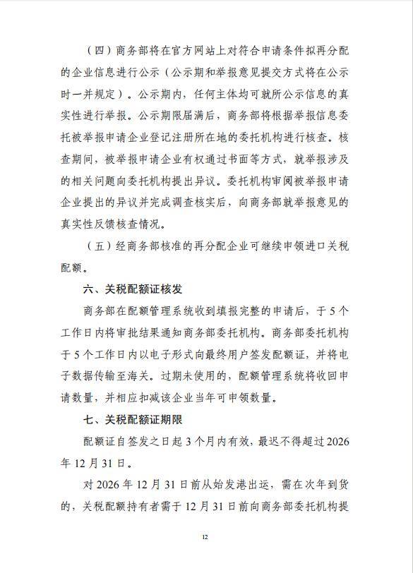
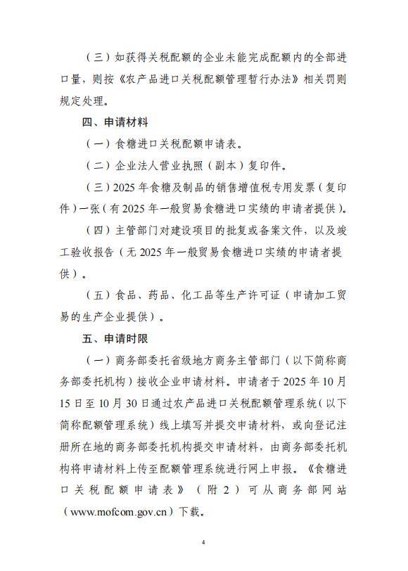
商务部公告2025年第64号

2026年食糖、羊毛、毛条进口关税配额实施细则

来源:商务部网站

相关内容

工商银行全额赎回900亿元...
北京商报讯(记者 孟凡霞 周义力)11月17日,工商银行发布公告,...
2025-11-17 20:10:58
乌前总理称美已在物色泽连斯...
近日,俄乌冲突局势疑似再生变数。当地时间11月16日,美国总统特朗...
2025-11-17 19:39:49
印度贸易官员:印度和美国有...
印度贸易官员:印度和美国有望很快达成协议,作为协议的第一阶段,双方...
2025-11-17 18:42:06
工商银行:已全额赎回规模9...
11月17日,工商银行(601398/01398)发布公告,202...
2025-11-17 18:15:03
美国物价涨不停 特朗普减免...
图片来自视觉中国 美国贸易代表格里尔称,特朗普先以高额关税施压各国...
2025-11-17 18:14:23
泰国总理遭考验:特朗普再拿...
泰国与柬埔寨自10月签署和平方针联合声明后,两国间边境冲突仍偶尔发...
2025-11-17 16:47:53

热门资讯

每日互动:拟参与投资设立余杭A... 人民财讯11月17日电,每日互动(300766)11月17日公告,公司全资子公司杭州应景科技有限公司...
110亿资金扫货ETF:芯片、... 虽然上周五沪深三大股指震荡收跌,但股票型ETF单日被狂买百亿元。 澎湃新闻记者据Wind数据统计,1...
盛科通信:股东国家集成电路基金... 11月17日,盛科通信-U(688702.SH)发布关于股东减持计划时间届满暨减持股份结果公告,披露...
小市值加密代币跌至疫情以来最低... 来源:智通财经网 加密货币市场抛售潮毫无缓和迹象,市值最小、风险最高的代币正首当其冲。追踪100种数...
股票行情快报:湖南黄金(002... 证券之星消息,截至2025年11月17日收盘,湖南黄金(002155)报收于22.24元,下跌1.8...
办公电脑加密软件哪个好?介绍及... 在数字化转型加速的今天,数据泄露已成为企业面临的核心风险之一。从源代码到设计图纸,从客户信息到财务数...
工商银行全额赎回900亿元二级... 北京商报讯(记者 孟凡霞 周义力)11月17日,工商银行发布公告,2020年9月和11月,该行在全国...
碳酸锂期货涨停,锂矿两巨头双双... 继六氟磷酸锂大幅涨价、VC(碳酸亚乙烯酯)单日跳涨4万元/吨后,碳酸锂价格也迎来异动。11月17日,...
股票行情快报:中金黄金(600... 证券之星消息,截至2025年11月17日收盘,中金黄金(600489)报收于21.65元,下跌0.7...
乌前总理称美已在物色泽连斯基继... 近日,俄乌冲突局势疑似再生变数。当地时间11月16日,美国总统特朗普首次释放明确信号,他对一项制裁俄...