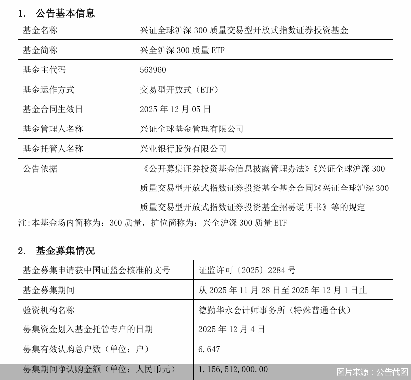
瑞迈特:2月26日进行路演,国金基金、富国基金等多家机构参与

证券之星消息,2026年2月27日瑞迈特(301367)发布公告称公司于2026年2月26日进行路演,国金基金、富国基金、中信证券、华夏久盈、国投瑞银基金、兴银...

集采关税双重压力!安杰思上市以来首次净利下滑,股东密集减持

2月26日,安杰思(688581)披露2025年业绩快报,报告期内,公司实现营业总收入59,720.71万元,较上年同期下降6.19%;归属于母公司所有者的净利...

上善黄金(01939.HK):执行董事童军获委任为董事会主席

格隆汇2月27日丨上善黄金(01939.HK)公告,黄仕坤因有其他个人承担,已辞任执行董事、董事会主席、公司提名委员会主席及公司薪酬委员会成员,自2026年2月...

涨幅榜丨同类涨幅第一!黄金股ETF工银(159315)涨2.0%

2月27日,黄金股ETF工银(159315)报收2.173元,收涨2.02%,成交金额2652.0万元。同类基金中涨幅第一。 黄金股ETF工银成立于2024年...

华泰柏瑞基金的中证2000ETF(563300)主力资金流出3649.1万元

2月27日,中证2000ETF(563300)报收1.567元,收涨0.77%,成交金额5.73亿元。主力资金(单笔成交额100万元以上)流出金额达3649.1...

她随手打赏就是6两黄金:人美,心善,钱多!

FIGURE02/27 来源 | 灵魂有香气的女子 ID | lixiaoyilhyxqdnz 朋友们,实在是惭愧,作为《甄嬛传》十级学者,我竟然没发现全剧含金...

白银有色(601212)披露董事候选人提名公告,2月27日股价上涨2.2%

截至2026年2月27日收盘,白银有色(601212)报收于10.7元,较前一交易日上涨2.2%,最新总市值为792.31亿元。该股当日开盘10.46元,最高1...

广发基金的材料ETF(159944)主力资金流出141.9万元

2月27日,材料ETF(159944)报收1.82元,收涨2.25%,成交金额2038.3万元。主力资金(单笔成交额100万元以上)流出金额达141.9万元。 ...

西部黄金:子公司因极端天气临时停产不超50天

雷达财经 文|杨洋 编|李亦辉 2月27日,西部黄金(证券代码:601069)发布公告称,其全资子公司新疆美盛矿业有限公司因遭遇罕见的强降雪极端天气导致临时停产...

美媒:美国关税风险促使非洲降低对美元结算依赖

美国彭博社26日刊文说,美国关税风险给非洲国家及企业带来压力,促使非洲加速降低在贸易结算中对美元的依赖。文章摘要如下: 泛非贷款机构伊科银行首席执行官杰里米·阿...

热门资讯

友情链接