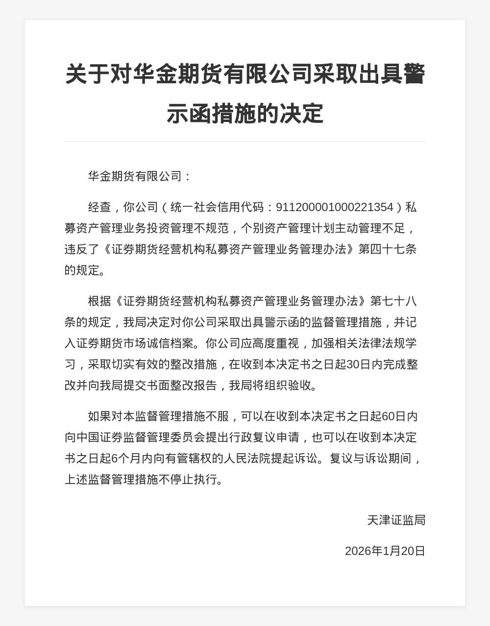
华金期货被出具警示函,涉私募资产管理业务不规范
创始人
2026-01-22 18:36:03
0

蓝鲸新闻1月22日讯,近日,天津证监局发布行政监管措施决定书,剑指华金期货有限公司。

决定书显示,华金期货有限公司私募资产管理业务投资管理不规范,个别资产管理计划主动管理不足,违反了《证券期货经营机构私募资产管理业务管理办法》的规定。

对此,天津证监局决定对华金期货有限公司采取出具警示函的监督管理措施,并记入证券期货市场诚信档案。

相关内容

国内商品期货收盘 多晶硅主...
每经AI快讯,4月13日,国内商品期货收盘,互有涨跌。多晶硅主力合...
2026-04-14 10:01:58
“金牛至赢”期货大赛 启动...
● 本报记者 王超 为助力期货市场高质量发展,发掘和培育优秀交易人...
2026-04-14 10:01:42
ICE农产品期货主力合约收...
每经AI快讯,当地时间4月13日,洲际交易所(ICE)农产品期货主...
2026-04-14 10:01:10
恒指期货夜盘收涨1.01%...
每经AI快讯,4月14日,恒指期货夜盘收涨1.01%,报15924...
2026-04-14 10:01:01
WTI原油期货结算价收涨2...
WTI原油期货结算价收涨2.6%,上涨2.51美元,报99.08美...
2026-04-14 10:00:18
【ETF动向】4月13日有...
证券之星消息,4月13日,有色金属ETF南方基金(512400)涨...
2026-04-14 09:55:35

热门资讯

关于召开嘉实润泽量化一年定期开... 嘉实基金管理有限公司决定召开嘉实润泽量化一年定期开放混合型证券投资基金基金份额持有人大会,并于202...
【高盛计划发行投资级债券,筹集... 【高盛计划发行投资级债券,筹集至少50亿美元】据知情人士透露,高盛集团寻求通过发行投资级债券筹资至少...
2026指尖理财指南:手机伦敦... 跨入2026年,移动互联网技术的迭代让贵金属投资彻底摆脱了空间束缚,手机端已成为现货黄金博弈的主战场...
国内商品期货收盘 多晶硅主力合... 每经AI快讯,4月13日,国内商品期货收盘,互有涨跌。多晶硅主力合约涨停,碳酸锂涨超5%,原油、LU...
“金牛至赢”期货大赛 启动招商 ● 本报记者 王超 为助力期货市场高质量发展,发掘和培育优秀交易人才,由中国证券报主办、至易赢公司协...
恒指期货夜盘收涨1.01%,报... 每经AI快讯,4月14日,恒指期货夜盘收涨1.01%,报15924点,高水263点。 每日经济新闻
WTI原油期货结算价收涨2.6... WTI原油期货结算价收涨2.6%,上涨2.51美元,报99.08美元/桶。布伦特原油期货结算价收涨4...
ICE农产品期货主力合约收盘表... 每经AI快讯,当地时间4月13日,洲际交易所(ICE)农产品期货主力合约收盘表现分化,原糖期货跌0....
瑞联银行重新购入黄金,押注年底... 瑞联 银行重新购入 黄金。此前,该银行因受伊朗战争引发的市场低迷影响而大幅削减了黄金持仓。该银行表示...
开局起步“十五五”|关岭石板井... “老朱,工期一定要盯紧。春节一过,咨询电话就没断过,一天得有几十个,目前已经有50多个房间被预订了。...