首页
市场行情
比特百科
登录
注册
首页
市场行情
正文
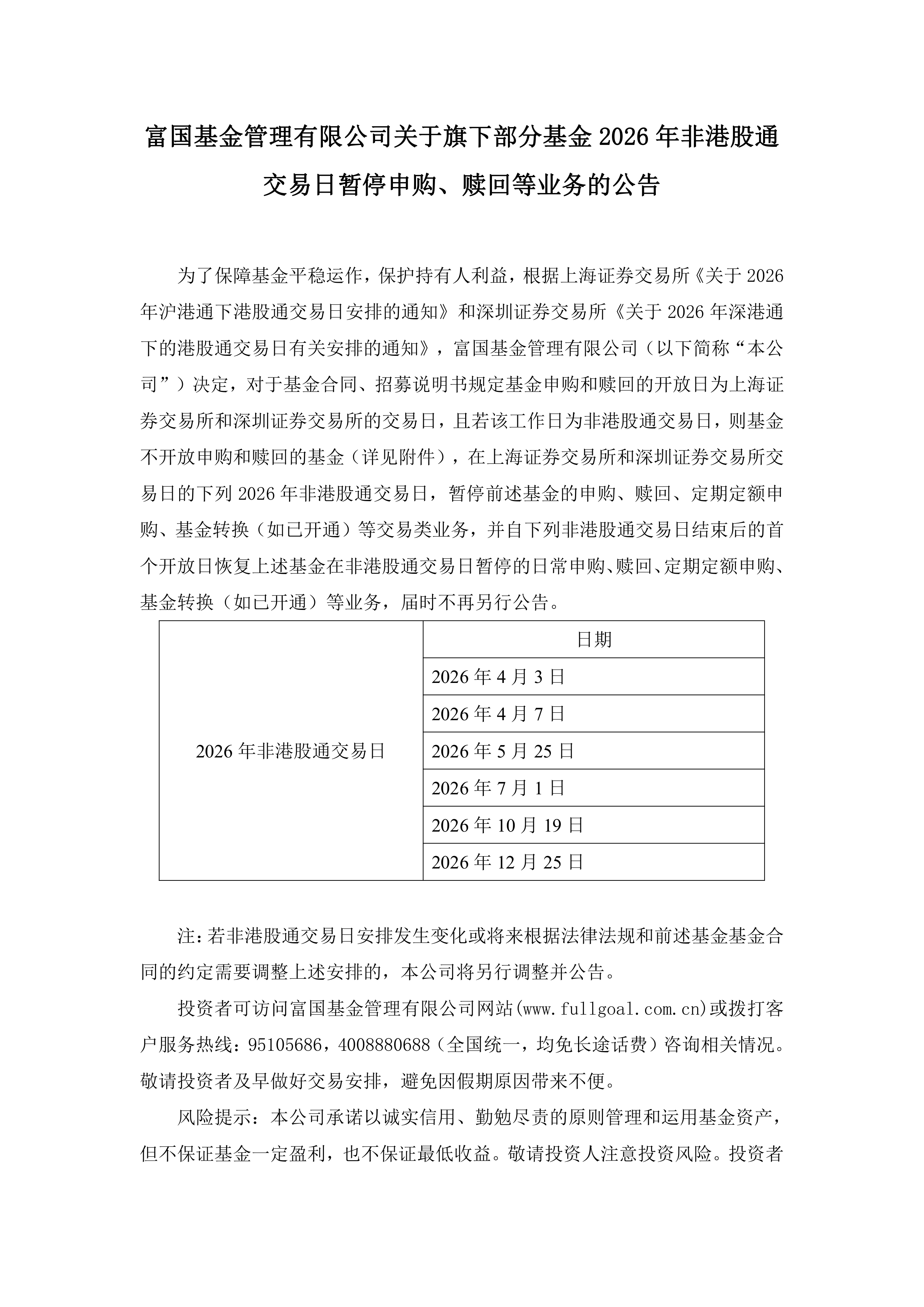
基金-港股通红利ETF富国-富国基金管理有限公司关于旗下部分基金2026年非港股通交易日暂停申购、赎回等业务的公告
创始人
2026-01-22 14:24:57
0
次
赎回
公告
申购
交易日
暂停
红利
富国
基金
港股
部分
港股通
上一篇:
原创 朝鲜停战协议签订后,世界各国都是什么态度?中国未来怎么办?
下一篇:
原创 美论坛:若中国不低头,美国是否继续加关税,直到中方服软为止?
相关内容
关于召开嘉实润泽量化一年定...
嘉实基金管理有限公司决定召开嘉实润泽量化一年定期开放混合型证券投资...
2026-04-14 10:02:27
国泰基金的黄金股ETF国泰...
4月13日,黄金股ETF国泰(517400)报收1.805元,收跌...
2026-04-14 09:59:43
山东黄金(01787.HK...
证券之星消息,4月13日南向资金增持208.1万股山东黄金(017...
2026-04-14 09:58:14
赤峰黄金(06693.HK...
证券之星消息,4月13日南向资金减持35.42万股赤峰黄金(066...
2026-04-14 09:56:20
【ETF动向】4月13日有...
证券之星消息,4月13日,有色金属ETF南方基金(512400)涨...
2026-04-14 09:55:35
【ETF动向】4月13日科...
证券之星消息,4月13日,科创100ETF鹏华基金(588220)...
2026-04-14 09:55:32
热门资讯
关于召开嘉实润泽量化一年定期开...
嘉实基金管理有限公司决定召开嘉实润泽量化一年定期开放混合型证券投资基金基金份额持有人大会,并于202...
【高盛计划发行投资级债券,筹集...
【高盛计划发行投资级债券,筹集至少50亿美元】据知情人士透露,高盛集团寻求通过发行投资级债券筹资至少...
2026指尖理财指南:手机伦敦...
跨入2026年,移动互联网技术的迭代让贵金属投资彻底摆脱了空间束缚,手机端已成为现货黄金博弈的主战场...
国内商品期货收盘 多晶硅主力合...
每经AI快讯,4月13日,国内商品期货收盘,互有涨跌。多晶硅主力合约涨停,碳酸锂涨超5%,原油、LU...
“金牛至赢”期货大赛 启动招商
● 本报记者 王超 为助力期货市场高质量发展,发掘和培育优秀交易人才,由中国证券报主办、至易赢公司协...
恒指期货夜盘收涨1.01%,报...
每经AI快讯,4月14日,恒指期货夜盘收涨1.01%,报15924点,高水263点。 每日经济新闻
WTI原油期货结算价收涨2.6...
WTI原油期货结算价收涨2.6%,上涨2.51美元,报99.08美元/桶。布伦特原油期货结算价收涨4...
ICE农产品期货主力合约收盘表...
每经AI快讯,当地时间4月13日,洲际交易所(ICE)农产品期货主力合约收盘表现分化,原糖期货跌0....
瑞联银行重新购入黄金,押注年底...
瑞联 银行重新购入 黄金。此前,该银行因受伊朗战争引发的市场低迷影响而大幅削减了黄金持仓。该银行表示...
开局起步“十五五”|关岭石板井...
“老朱,工期一定要盯紧。春节一过,咨询电话就没断过,一天得有几十个,目前已经有50多个房间被预订了。...