2026年度国家自然科学基金项目指南发布
创始人
2026-01-19 16:24:53
0

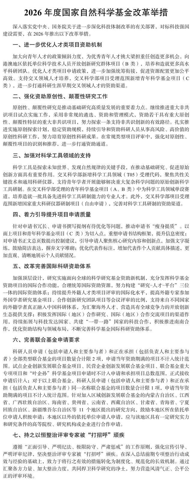
1月19日,国家自然科学基金委员会网站发布2026年度项目指南。指南显示,2026年,国家自然科学基金推出7项改革举措。

网站截图

以下为7项改革举措:

网站截图

来源:科技日报

相关内容

2026指尖理财指南:手机...
跨入2026年,移动互联网技术的迭代让贵金属投资彻底摆脱了空间束缚...
2026-04-14 10:02:31
德邦基金、中海基金股权接连...
深圳商报·读创客户端记者 詹钰叶 近来德邦基金与中海基金两家公募都...
2026-04-14 05:18:29
基金分红:A500指数基金...
证券之星消息,4月13日发布《招商中证A500交易型开放式指数证券...
2026-04-14 05:15:44
时隔近10个月再上架,德邦...
时隔近10个月,德邦基金二股东再次出售20%股权。 据浙江产权交易...
2026-04-14 05:12:50
国家医保局:年度新增的医保...
4月13日,国务院新闻办公室举行国务院政策例行吹风会,介绍《关于加...
2026-04-14 05:11:20
白银集团郝泉沟金矿30万吨...
4月13日上午10时许,在热烈的掌声与礼炮声中,白银集团党委副书记...
2026-04-14 04:39:05

热门资讯

关于召开嘉实润泽量化一年定期开... 嘉实基金管理有限公司决定召开嘉实润泽量化一年定期开放混合型证券投资基金基金份额持有人大会,并于202...
【高盛计划发行投资级债券,筹集... 【高盛计划发行投资级债券,筹集至少50亿美元】据知情人士透露,高盛集团寻求通过发行投资级债券筹资至少...
2026指尖理财指南:手机伦敦... 跨入2026年,移动互联网技术的迭代让贵金属投资彻底摆脱了空间束缚,手机端已成为现货黄金博弈的主战场...
国内商品期货收盘 多晶硅主力合... 每经AI快讯,4月13日,国内商品期货收盘,互有涨跌。多晶硅主力合约涨停,碳酸锂涨超5%,原油、LU...
“金牛至赢”期货大赛 启动招商 ● 本报记者 王超 为助力期货市场高质量发展,发掘和培育优秀交易人才,由中国证券报主办、至易赢公司协...
恒指期货夜盘收涨1.01%,报... 每经AI快讯,4月14日,恒指期货夜盘收涨1.01%,报15924点,高水263点。 每日经济新闻
WTI原油期货结算价收涨2.6... WTI原油期货结算价收涨2.6%,上涨2.51美元,报99.08美元/桶。布伦特原油期货结算价收涨4...
ICE农产品期货主力合约收盘表... 每经AI快讯,当地时间4月13日,洲际交易所(ICE)农产品期货主力合约收盘表现分化,原糖期货跌0....
瑞联银行重新购入黄金,押注年底... 瑞联 银行重新购入 黄金。此前,该银行因受伊朗战争引发的市场低迷影响而大幅削减了黄金持仓。该银行表示...
开局起步“十五五”|关岭石板井... “老朱,工期一定要盯紧。春节一过,咨询电话就没断过,一天得有几十个,目前已经有50多个房间被预订了。...