界面新闻记者 | 杜萌
作为一直实施严格限购的QDII基金,突然将单日申购额度提高了20万倍,如此“大方”的背后是何原因?
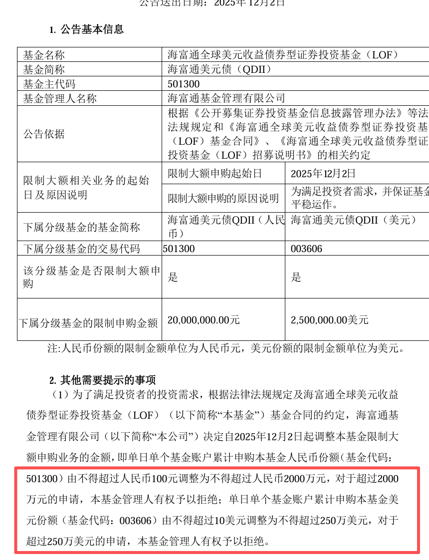
12月2日,海富通全球美元收益债LOF突然发公告,称将此前的单日单账户100元人民币限购额度放宽至2000万元,美元份额的单日单账户10美元限购额度也放宽到了250万美元。与此同时,基金还设置了规模上限为21.7亿元。而到了12月3日,基金又宣布将单日单账户的限购再次转为人民币100元、10美元。
12月4日,基金公告表示,3日的申购资金已经超过了21.7亿元的总规模上限,因此进行了“比例确认”,最终确认比例为61.43%。

图:海富通全球美元收益债LOF宣布调整单日单账户的限购额度 来源:基金公告
为何短短三天内申购额度“来回横跳”?界面新闻记者从业内了解到,这和某一机构客户的大额申购需求有关。“临近年底,一些机构客户有多资产配置的需求,所以才临时放开申购额度。”某市场渠道人士告诉界面新闻记者,不过,为了保证原有持有人的利益,该基金同时做出了21.7亿元的规模上限要求。
公开资料显示,该基金成立于2016年11月28日, 三季度末规模为16.72亿元。此次一举达到21.7亿元的规模上限,意味着至少有近5亿元的资金大手笔买入。

2017年3月份,证监会发布的《机构监管情况通报》中规定,单一投资者持有基金份额比例达到或超过20%需要在定期报告中披露。因此,该“神秘”机构客户的具体信息或将在该基金四季度报告中披露。
中报数据显示,基金持有人户数共有3.26万户,机构持有者占比为64.06%,个人投资者产比为35.94%。作为LOF上市基金,今年中报披露了该基金的前十大场内持有人,除了易方达如意安诚六个月FOF、国投泰康信托、甬泉尊享一号私募、中欧预见养老目标日期2050五年持有FOF等机构投资者之外,还有林建胜、张海涛两位个人投资者。
公开资料显示,海富通全球美元收益债LOF主要投资于全球市场的各类美元债券。
不过,从收益来看,截至今年三季度末,该基金不论是近一年来还是近三年来的收益都跑输业绩比较基准。具体来看,基金近一年来收益率为3.46%,同期业绩比较基准收益率为3.93%;近三年来收益率为3.84%,同期业绩比较基准收益率为14.14%。
三季报中,基金经理表示,基金在短端配置了中短久期投资级中资美元债和短久期的美国国债,并维持了较低的信用债仓位,同时增配了长久期的美国国债。
对于喜欢“薅羊毛”的部分基民来说,海富通全球美元收益债LOF是耳熟能详的“傻瓜式套利”产品。
“虽然这只产品每天限购100元,需要先在场外申购,再转场内进行卖出,但为了套利也是值的。”一位专注在各类LOF(上市开放式基金)中套利“薅羊毛”的投资者告诉界面新闻记者,由于QDII基金限购严格,目前海富通全球美元收益债LOF的套利收益在1%左右,只能通过“1拖6”拖拉机战法(一个基金户加上6个股市户)进行操作。
除了散户的“薅羊毛”操作外,美元债基金的投资价值也受到机构的喜爱。Wind数据显示,目前共有8只美元债基金(不同份额仅计算主份额),其中规模较大的是银华美元债精选、易方达中短期美元债、国富美元债一年持有等。今年中报数据显示,银华美元债精选、汇添富精选美元债、海富通美元收益债券、工银全球美元债等多只基金的机构持有占比均超过了50%。

表:目前共有8只美元债基金(不同份额仅计算主份额)来源:Wind 界面新闻整理
界面新闻记者了解到,和国内债券基金相同,美债基金的主要收益来源于三大方向:票息收益、资本利得,以及杠杆收益。但与国内债券基金不同的是,美债基金还面临着汇兑损益。因为美债基金的人民币份额需要先换汇,再购买美元债券,同时卖出美元债券资产后,仍然面临着换汇为人民币的情况。所以,美债的汇兑收益不容忽视。
“从资产配置的角度看,布局美元债,就是不把鸡蛋放在同一个篮子中。美元债就是这样一个分散配置的好工具,让投资组合里,不仅有人民币资产,还有美元资产。目前我的组合里美元债的仓位在13%左右。”有且慢投顾人士对界面新闻记者表示。