博时中债1-3年国开行债券指数证券投资基金将实行年内第三次分红
创始人
2025-10-16 16:13:23
0

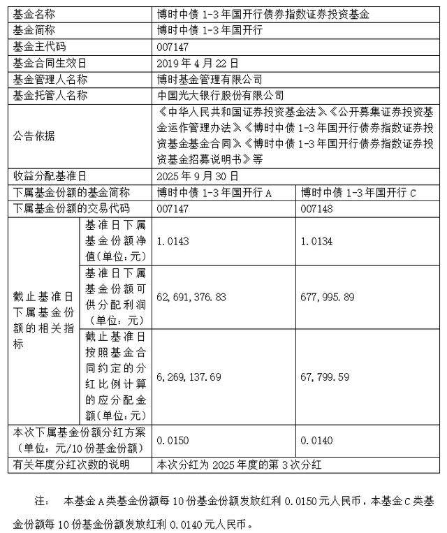
10月16日,博时基金公布博时中债1-3年国开行债券指数证券投资基金分红公告。根据公告,博时中债1-3年国开行A类基金(007147)份额每10份基金份额发放红利0.0150元人民币,博时中债1-3年国开行C类基金(007148)份额每10份基金份额发放红利0.0140元人民币。本次分红为2025年度的第3次分红。

权益登记日为2025年10月20日,除息日为2025年10月20日,现金红利发放日为2025年10月22日。

相关内容

总台专访丨国际货币基金组织...
15日,国际货币基金组织发布最新一期《财政监测报告》。报告显示,到...
2025-10-16 19:10:10
国信证券:向专业投资者公开...
国信证券公告,公司于近日收到中国证券监督管理委员会出具的批复,同意...
2025-10-16 18:43:21
太平基金董事长刘冬代任总经...
中国经济网北京10月16日讯 今日,太平基金公告,董事长刘冬代任总...
2025-10-16 18:43:15
信达澳亚基金任命方敬为财务...
中国经济网北京10月16日讯 今日,信达澳亚基金公告,任命方敬为财...
2025-10-16 18:14:50
仙桃市长证产业发展基金登记...
松果财经讯,天眼查App显示,近日,仙桃市长证产业发展基金合伙企业...
2025-10-16 18:14:42
越秀资本:昂瑞微是公司控股...
每经AI快讯,有投资者在投资者互动平台提问:请问公司是否投资昂瑞微...
2025-10-16 18:14:34

热门资讯

主动投案,江西警察学院宋二根接... 10月16日,据清风鹰潭消息,江西警察学院信息中心副主任宋二根涉嫌严重违纪违法,主动投案,目前正接受...
英国央行货币政策委员Mann:... 英国央行货币政策委员Mann:总体通胀率仍在持续上升。需要采取紧缩措施以抑制价格预期。
79岁“玻璃大王”曹德旺卸任福... 在福耀科技大学首次招生并正式开学后,79岁的“玻璃大王”曹德旺将全球最大汽车玻璃制造商福耀玻璃(60...
终于被巴铁打疼了,阿富汗将袭击... 当地时间2025年10月12日深夜,阿富汗塔利班边防部队为了报复巴基斯坦空军JF-17枭龙战斗机,翼...
原子弹爆炸后,这位女飞行员驾机... 1964年10月16日 一声“ 东方巨响 ”震惊世界 中国第一颗原子弹爆炸成功! 而在爆炸之...
单日净申购2.43亿份,中药E... 消息面上,国家卫健委已在2024年下半年和2025年多次答复中表示,《国家基本药物目录管理办法(修订...
美国没收华裔男子12.7万枚比... 近日,全球加密货币领域被一则涉及金额空前的跨国执法行动所震动。美国司法部(DOJ)与财政部联合英国当...
数据加密软件系统有哪些?3款热... 在数字化办公日益普及的今天,企业每天都在产生和处理大量敏感信息——客户资料、财务报表、研发文档、合同...
总台专访丨国际货币基金组织对全... 15日,国际货币基金组织发布最新一期《财政监测报告》。报告显示,到2029年,全球公共债务规模预计将...
80后男子应聘船员出海打捞金枪... 1980年出生的王某,2023年应聘渔船船员,在公海渔船上从事金枪鱼打捞工作,但是在出海后,王某出现...