【导读】黄金白银主题基金出手限购
中国基金报记者 天心
近期,黄金、白银等贵金属迎来新一轮“狂飙突进”行情,COMEX黄金历史上首次突破4000美元/盎司,COMEX白银也站上50美元/盎司关口,价格迭创新高之际,多只相关主题基金出手限购,最低限制金额已在万元以下。
多只贵金属主题基金大额限购
黄金、白银价格迭创新高之际,相关主题基金接连出手限购。
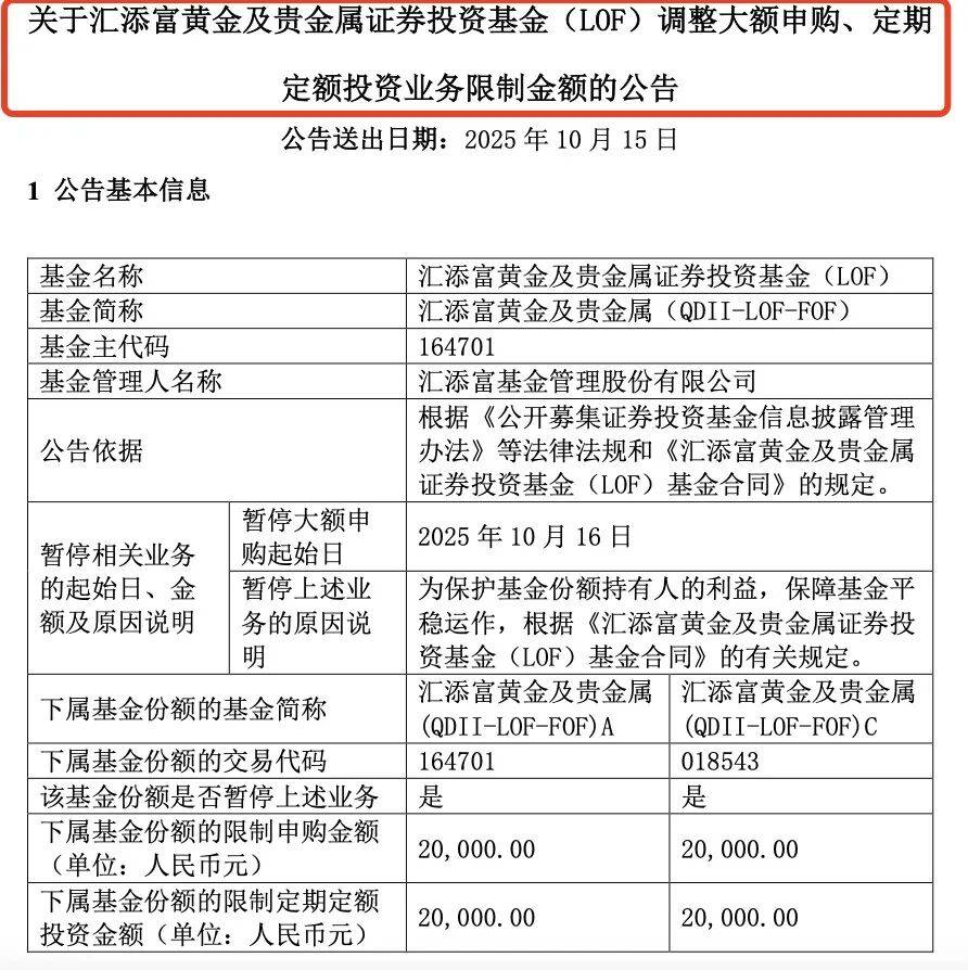
10月15日,汇添富基金发布公告称,为保护基金份额持有人的利益,保障基金平稳运作,根据有关规定,汇添富黄金及贵金属(QDII-LOF-FOF)自2025年10 月16日起,汇添富黄金及贵金属(QDII-LOF-FOF)A、C份额调整大额申购、大额定期定额投资业务限制金额,单日单个基金账户单笔或多笔累计申购、定期定额投资的金额不应超过20000元人民币(含20000元)。
就在上月,汇添富基金刚刚公告,自2025年9月2日起汇添富黄金及贵金属(QDII-LOF-FOF)A、C份额限制大额申购、大额定期定额投资业务,限制金额为50000元。

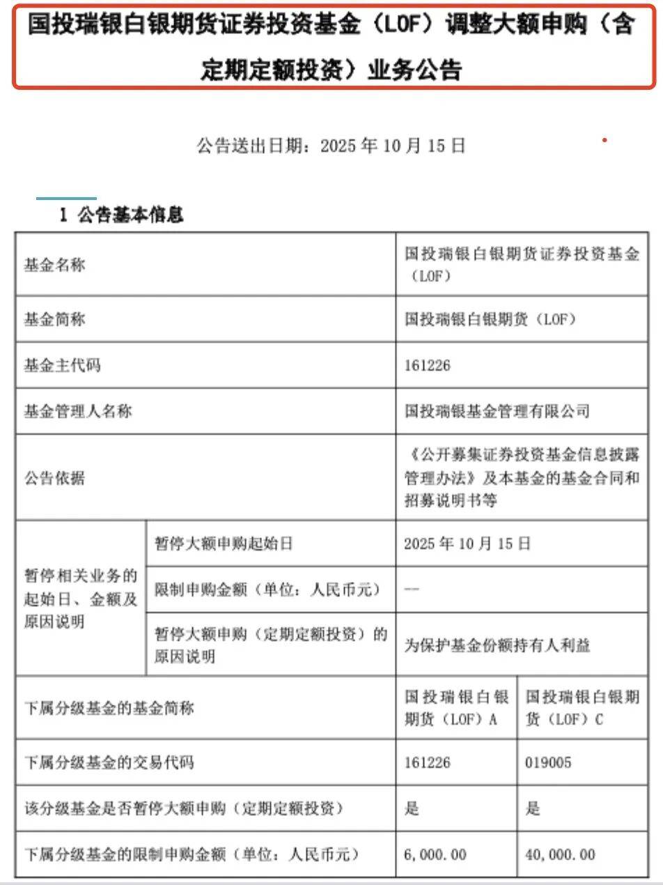
同日,国投瑞银基金也发布公告称,为保护基金份额持有人利益,自2025年10月15日起,限制国投白银A类、C类基金份额的定期定额投资金额分别为6000元及40000元。
此前公告显示,自2024年6月11日起,A类基金份额申购和定期定额投资限额由2万元降至1万元,C类基金份额申购和定投限额从50万元降至10万元。2024年5月23日,公司首次对C类基金份额实施50万元限购。

黄金主题基金年内表现抢眼
今年以来,受多重因素推动,黄金、白银等贵金属表现强劲,其中,黄金现货年内涨幅接近60%,一度突破每盎司4200美元大关,银现价格年内涨幅超80%,突破每盎司52美元关口,双双刷新历史纪录。
贵金属主题基金年内净值增长率也水涨船高。截至目前,商品ETF中,黄金ETF年内收益均超50%,黄金或贵金属类QDII年内收益也普遍在50%上下。
以汇添富黄金及贵金属(QDII-LOF-FOF)为例,截至10月13日,该基金今年以来累计收益达到52.79%,截至10月14日,国投白银LOF今年以来累计收益达到51.78%。
值得一提的是,截至10月14日,黄金主题ETF规模一举突破2000亿元大关,5只黄金主题ETF规模超百亿元,华安黄金ETF遥遥领先,最新规模接近745亿元,博时、国泰、易方达旗下黄金ETF规模也较大。黄金股ETF中,永赢黄金股ETF也已是百亿元级单品。
在业内看来,本轮金价的飙升并非偶然,而是多重因素叠加下的派生结果。如美国政府停摆风险与债务担忧、美联储降息预期升温、欧日政坛变数引发避险情绪、资金持续涌入黄金ETF等。除了短期的催化因素,支撑黄金长期走强的核心逻辑如全球央行持续增持、去美元化浪潮下的战略选择等也为金价提供了坚实的中长期支撑。
不过,也有机构提醒,金价在快速拉升后,技术上可能面临超买,短期可能出现高位震荡甚至回调。美联储降息节奏、美国债务上限谈判结果等都可能引发金价的剧烈波动。
编辑:江右
校对:纪元
制作:鹿米
审核:陈墨
版权声明
《中国基金报》对本平台所刊载的原创内容享有著作权,未经授权禁止转载,否则将追究法律责任。
下一篇:一支宠物产业链基金赶来