作者丨Alpha Engineer
对国内投资者而言,美股研究资料相对匮乏。这是一个非常「有钱景」的方向,我会借助AlphaEngine的帮助,帮你跨越美股研究的信息鸿沟,每天挖掘一个潜在的美股财富密码。
本期的主角是 IREN,年初至今股价 上涨300%。
(1)IREN的发展历程
Iris Energy(IREN)是由Daniel Roberts和William Roberts两兄弟于2018年在澳大利亚悉尼共同创立的,其初心是成为一家 使用100%可再生能源进行比特币挖矿的可持续矿企 。
IREN的发展历程可清晰划分为两个阶段。
第一阶段(2018-2021年)是公司的创立与奠基期 。
公司成立于18年,并于19年开始正式开展比特币挖矿业务,初期主要专注于建立绿色能源驱动的比特币挖矿运营模式。
20年开始,公司逐步在北美地区(主要是加拿大和美国德克萨斯州)建立和扩展数据中心与电力基础设施,并采购先进挖矿设备以提升算力。
IREN于2021年11月17日成功登陆美国纳斯达克,以每股28美元的价格募资约2.15亿美元,为其后续的规模扩张提供了关键资本支持。
第二阶段(2023-2025年)是IREN业务转型与高速扩张的关键时期 。
面对加密货币市场的波动性,公司于2023年果断启动战略转型,在巩固其比特币挖矿业务领先地位的同时,大力进军高增长的AI云服务领域。
IREN积极部署了数千块NVIDIA H100/H200等高端GPU,并与NVIDIA建立战略合作,快速切入AI训练和云计算市场。
这一“挖矿+AI”的双轮驱动模式,使其在众多矿企中脱颖而出,并获得了资本市场的积极反馈,股价在2025年表现强劲。

*注:IREN股价走势,AlphaEngine
展望未来,公司的长期战略目标是完成 从“比特币矿工”到“领先的AI基础设施提供商”的身份转变 。
为实现这一目标,公司设定了明确的量化指标: 到2026年初,实现AI云业务年化收入达到5亿美元 。
这一宏伟蓝图的背后,是公司庞大的电力资源储备和数据中心建设计划的支撑,旨在满足AI时代对高性能计算基础设施的爆炸性需求。
(2)IREN的商业模式与战略转型
IREN的商业模式主要围绕其数据中心基础设施,已从单一的加密货币挖矿扩展至AI高性能计算领域,形成两大收入支柱,我们分别来看。
比特币挖矿(Bitcoin Mining)是公司当前最主要的收入来源 。
IREN通过运营自有数据中心,利用专业的挖矿设备(ASIC矿机)产生算力,参与比特币网络的记账和验证过程,从而获得比特币作为奖励。
公司的盈利能力直接与比特币价格、自身算力规模以及能源成本控制(特别是利用低成本可再生能源)紧密相关。
2025年IREN的挖矿算力增长400%至50 EH/s,巩固行业最盈利大规模公开矿商地位, 占全网总算力(842 EH/s)约 6% 。
IREN的算力规模位列行业第四,仅次于Marathon Digital(57.3 EH/s)、CleanSpark(50 EH/s)及 Riot Platforms(33.7 EH/s)。
其德州 750MW 矿场中 650MW 已投产,推动算力 30 个月内增长近 50 倍。
IREN的挖矿全成本3.6万美元/枚,平均售价9.9万美元/枚, 具备极强盈利能力。
AI云服务是公司的战略增长业务 。
IREN利用其为高密度计算而设计的数据中心基础设施,部署高端GPU,为AI和机器学习领域的客户提供大规模算力租赁服务。
随着AI基建需求从传统云厂商向专业的AIDC扩散,IREN凭借其在能源和基础设施方面的优势,切入这个高增长赛道,以实现收入多元化并降低对比特币市场波动的依赖。
在这两块业务中,IREN管理层已明确做出决策: 比特币挖矿业务暂停扩张,重点投入AI云服务领域。
受夏季高电价影响,公司增加了电力削减,导致2025年8月比特币产量从7月的728枚降至668枚,挖矿利润率今年首次跌破70%。
IREN已确认将比特币挖矿算力暂停在50 EH/s的水平,战略重心转向AI/HPC业务。
在8月底公司发布超预期的财报后,IREN股价在盘后交易中上涨约11%,创下历史新高,主要归功于其AI云服务业务的宏伟蓝图。
多家投行如Macquarie和Cantor Fitzgerald均因此上调目标价。未来几个月,AI业务收入能否如期兑现将是验证当前高估值的关键。
(3)IREN的核心竞争力及护城河
第一,庞大且低成本的电力基础设施是核心护城河 。
IREN采用垂直整合模式,自主拥有并运营数据中心及电力基础设施。
其核心资产包括位于德州的Sweetwater数据中心, 该中心拥有高达1.4GW的潜在电力容量 ,首期项目预计于2026年4月通电,未来可支持超过60万张GB300 GPU, 为AI算力扩张提供海量、低成本的电力支持。

*注:IREN的Sweetwater数据中心
此外,专为高密度GPU设计的50MW液冷数据中心(Horizon 1)预计于2025年第四季度上线,将直接提升AI业务承载能力。
这种大规模、可扩展的电力储备为公司在比特币挖矿和AI计算等高耗能领域的长期发展提供了独一无二的成本和规模优势。
作为NVIDIA的首选合作伙伴(Preferred Partner),IREN在获取尖端GPU供应方面具备优势,并有望获得“Blackwell Cloud Provider”认证,提升其在AI市场的品牌信誉和客户吸引力。
第二,可再生能源战略符合长期ESG趋势 。
公司战略核心之一是使用可再生能源,其在加拿大的数据中心电力约98%来自清洁能源,在德州则通过购买可再生能源证书(RECs)实现100%的绿色能源消耗。
这一战略不仅有助于降低潜在的监管风险和迎合社会对环保的要求,也使其在日益重视ESG的资本市场中更具吸引力。
(4)IREN财务数据分析
IREN在2022至2024财年间,尽管持续处于净亏损状态,但其财务表现呈现出清晰的改善趋势。
首先,公司营收稳步增长,从2022财年的5,900万美元增至2023财年的7,520万美元,并在2024财年跃升至1.888亿美元。
更为关键的是,公司的盈利能力显著改善,净亏损由2022财年的4.198亿美元大幅收窄至2024财年的2,900万美元。
2024财年调整后EBITDA首次录得5,470万美元的正值,标志着公司核心运营效率和盈利能力已进入正向轨道,为后续的业务扩张和战略转型奠定了坚实基础。

*注:IREN利润表, Cantor, AlphaEngine
进入2025财年,IREN的增长势头进一步加速。
8月28日,IREN发布2025财年Q4 财报 (截至6月30日),公司在2025财年Q4实现了创纪录的业绩,比特币挖矿收入达到1.8亿美元,调整后EBITDA达到1.22亿美元。 这主要得益于公司拥有行业内极具竞争力的挖矿成本控制能力。
与此同时,公司正大力拓展AI云服务业务,自2025年6月底以来已投入约4.91亿美元采购9,000块英伟达GPU。
管理层预计, 到2025年底,AI云服务业务的年化收入将达到 2亿至2.5亿 美元的水平, 并计划到2026年初将AI云服务的年化收入目标提升至 超过5亿 美元,使其成为公司未来收入和利润的核心增长点 。
(5)加密货币挖矿及AIDC市场竞争格局分析
IREN正处于从纯比特币挖矿企业向综合性AI基础设施提供商转型的关键阶段,因此其竞争格局呈现双重性。
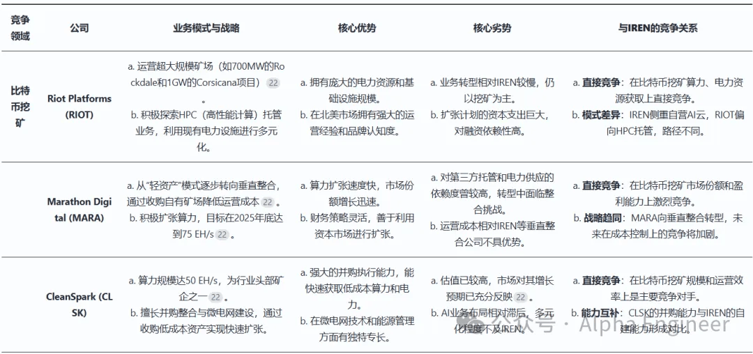
在比特币挖矿领域,公司与Riot Platforms、Marathon Digital、 CleanSpark 等矿企直接竞争。 这些公司在算力规模、能源成本和资本运作方面展开激烈竞争。

*注:由FinGPT Agent制表,下同
在AI云服务领域,则面临来自CoreWeave、Nebius等专业AI云服务商和AWS、Azure等传统云巨头的挑战。
这里重点分析IREN、CoreWeave、Nebius这三家公司的优劣势。
IREN 凭借“比特币挖矿+AI云服务”双轮驱动模式,结合其100%可再生能源的独特优势 ,在风险与增长之间取得了良好平衡。其挖矿业务提供稳定现金流,为AI业务扩张提供内部资金支持,降低了对外部融资的依赖,适合寻求稳健成长与ESG概念的投资者。
CoreWeave通过与英伟达的深度绑定和对超大规模客户的聚焦,实现了爆发式增长。其巨大的在手订单和领先的技术部署是核心优势,但客户高度集中和依赖持续融资的重资产模式也带来了较高风险,适合追求高成长、风险承受能力强的投资者。
Nebius脱胎于Yandex,以稳健的财务和多元化的业务结构为特点 。近期与微软签订的194亿美元长期协议是其从服务中小企业向顶级云服务商(CSP)客户转型的关键里程碑。其财务审慎,主业已实现盈利,结合子公司的潜在价值,适合注重长期价值和稳定性的投资者。

此前我们对CoreWeave、Nebius都做了 「一页纸」研究,详细可在本站或公众号中查看。
「一页纸」讲透美股公司之:Nebius
「一页纸」讲透美股公司之:CoreWeave
(6)IREN的潜在风险
IREN的第一个风险是AIDC建设的执行风险 。
AI业务扩张计划宏大,数据中心建设和GPU部署可能因供应链瓶颈(如变压器)、施工延误或并网问题而推迟,从而影响收入兑现的时间表。
而且AIDC属于资本密集型投入,尽管公司已通过GPU资产融资获得部分资金,但未来数年的持续扩张仍需大量外部融资,存在融资成本上升或股权稀释的风险。
第二个风险是比特币价格大幅波动的风险 。
尽管公司正向AI转型,但目前绝大部分收入和经营现金流仍来自比特币挖矿。
比特币价格的剧烈下跌将严重影响公司的盈利能力和现金储备,进而削弱其为资本密集型的AI业务扩张提供资金支持的能力。
第三个是AI转型带来的市场竞争风险 。
AI云服务市场竞争激烈,IREN不仅要面对亚马逊、微软等云巨头,还需与CoreWeave等专业厂商竞争,其客户合同多为短期,收入稳定性相对较弱。
此外,公司正面临关于其AI转型能力披露的集体诉讼,可能带来声誉和财务损失,德州等地的能源监管政策变化也可能影响其电力成本和运营。
