
随着全球数字经济进入深水区,现实世界资产(Real World Assets, RWA)的代币化以及证券型代币发行(Security Token Offering, STO)已然超越了单纯的技术叙事,演变为连接传统实体产业与分布式金融生态的关键制度支点。2026年2月6日,中国证监会正式发布的《关于境内资产境外发行资产支持证券代币的监管指引》[1](以下简称《监管指引》)以及与之配套的《境内资产境外发行资产支持证券代币办事指南第1号——备案材料内容及格式》[2](以下简称《办事指南》)。这一监管框架的落地,不仅是继《关于进一步防范和处置虚拟货币等相关风险的通知》[3](以下简称《42号文》)之后,监管层对加密金融创新的一次精准补位,更标志着中国在防范虚拟货币金融风险的同时,正式为基于区块链技术的资产证券化出海融资指明了法律方向。从法律实务的角度深度审视,这套规则体系体现了极强的实质重于形式的穿透式监管意志,通过设立清晰的准入红线、严密的备案流程以及跨境协作的监管闭环,试图在技术创新与金融稳定之间寻求动态平衡。
一、监管的定性
《42号文》共计十九条,其中第二条首次以部门规章级别的文件对RWA给出了定义“现实世界资产代币化是指使用加密技术及分布式账本或类似技术,将资产的所有权、收益权等转化为代币(通证)或者具有代币(通证)特性的其他权益、债券凭证,并进行发行和交易的活动”,且第十四条的规定“境内主体直接或间接赴境外开展外债形式的现实世界资产代币化业务,或者以境内资产所有权、收益权等(以下统称境内权益)为基础在境外开展类资产证券化、具有股权性质的现实世界资产代币化业务,应按照‘相同业务、相同风险、相同规则’原则,由国家发展改革委、中国证监会、国家外汇局等相关部门按照职责分工,依法依规进行严格监管。对于境内主体以境内权益为基础在境外开展的其他形式的现实世界资产代币化业务,由中国证监会会同相关部门按职责分工监管。未经相关部门同意、备案等,任何单位和个人不得开展上述业务”,间接将RWA分成了三类,即外债类RWA、权益类RWA和其他类RWA。无论是哪一类的RWA发行,都要遵循“相同业务、相同风险、相同规则”,监管层从第一性原理出发,对RWA发行回归到对底层资产属性的判断。
本次《监管指引》将监管对象定性为“以境内资产或相关资产权利所产生的现金流为偿付支持,利用加密技术及分布式账本或类似技术,在境外发行代币化权益凭证的活动”,实质上是对《42号文》中所述第二类RWA资产发行的专项指引。
《42号文》和《监管指引》对于“现实世界资产代币化”定性的深远意义在于,它正式将区块链技术驱动的资产权益凭证纳入了中国证券法律的监管版图。过去,利用区块链进行的融资活动往往处于法律定义的边缘,极易被归类为非法的代币发行融资(ICO);而现在的《42号文》则明确了“相同业务、相同风险、相同规则”的底层逻辑。与此同时,中国证监会依据证券法的长臂管辖原则,确立了即便发行行为发生在境外,只要底层资产及实际控制主体位于境内,就必须履行境内备案程序的原则。这种管辖逻辑有效地封堵了境内资产通过技术手段规避监管、变相非法集资的漏洞。
传统境外发行证券(股票/债券)与境内资产境外发行代币化权益凭证(STO/RWA)的核心差异对比见下表:

此外,《42号文》对于第三类RWA(“对于境内主体以境内权益为基础在境外开展的其他形式的现实世界资产代币化业务”),规定由中国证监会会同相关部门按职责分工监管。这一表述暴露出目前监管框架中的一种“制度性敞口”。具体而言,其他类RWA虽然在宏观原则上被归口至证监会监管,但在具体备案标准、材料格式及实质性审核要点上仍缺乏细则支撑。
二、监管的演进
通过对《42号文》等系列新规的综合分析,可以清晰地看出中国监管层在虚拟货币与数字化资产领域采取“境内严禁、境外严管”的策略。
在境内维度,监管层依然保持了自2017年以来一贯的高压姿态。根据《42号文》,任何在境内开展的RWA代币化活动,因其涉及非法发售代币票券、擅自公开发行证券、非法经营证券期货业务以及非法集资,一律被严格禁止。由于RWA代币化涉及复杂的技术与法律博弈,且国内市场尚缺乏成熟的风险评估体系,境内全面禁令是防止非法集资、洗钱及资本非法外流的最有效防火墙。在境内法项下,任何未经批准的RWA投资行为均可能因违背公序良俗而被认定为民事行为无效,损失由投资者自行承担。
而在境外维度,监管层则表现出了前所未有的制度适应性。允许境内资产通过合法途径在境外发行RWA,实质上是为境内企业开辟了一条利用加密金融市场获取流动性的新渠道,但这种开放是附带极其严苛的合规条件的。这种“境外严管”模式通过备案制,将境内控制主体的境外行为纳入了证监会的视线,确保了跨境资金流动的透明性与底层资产的真实性。
三、准入红线与负面清单
《监管指引》第三条确立的负面清单制度,这份清单不仅是对传统证券监管红线的延伸,更是针对数字化金融特征的针对性防御。
基础资产的适格性被置于负面清单的首位。《监管指引》引用了“资产证券化业务基础资产负面清单”,这意味着所有在境内ABS市场被列为禁区的资产,如涉及新增地方政府性债务的资产、空置的不动产收益权以及法律明确禁止融资的资产,同样无法通过“代币化”的马甲出海。这种逻辑旨在确保资产证券化的质量,防止劣质资产或违法资产利用技术手段进行监管套利。
此外,国家安全审查成为了一个关键的合规维度。如果经国务院有关主管部门依法审查认定,境外发行行为可能危害国家安全,备案将直接被否决。在RWA实务中,底层资产往往涉及关键基础设施、大型能源项目或具有战略意义的数据集。这些资产的信息一旦在去中心化的分布式账本上公开,可能导致敏感数据的泄露,从而触及国家安全红线。
在主体合规性方面,指引设定了极高的诚信门槛。境内主体及其控股股东、实际控制人在最近三年内若存在贪污、贿赂、侵占财产、挪用财产或者破坏社会主义市场经济秩序的刑事犯罪,或因涉嫌犯罪、重大违法违规正在被立案调查,均被禁止参与业务。这一条款通过穿透式核查,将具备高道德风险的资本玩家排除在市场之外。
四、备案核心要求
与传统的境内企业境外上市备案相比,代币化资产发行的备案流程在技术深度上提出了更高的要求。《监管指引》第四条确立的“事前备案”制度,要求境内备案主体在开展业务前,必须向证监会报送包括备案报告、境外全套发行资料在内的完整材料。
1. 技术架构的深度透明化
《办事指南》要求详尽披露数据链结构及区块链技术手段,这在以往的金融监管文件中极为罕见。发行人不仅需要阐述金融逻辑,更需要用法律语言解释“链上”逻辑:包括技术架构的去中心化程度、数据存储的具体方式、防篡改的安全措施,以及代币与基础资产之间是如何建立不可撤销的映射关系等等。律师在此过程中必须扮演“翻译官”的角色,将复杂的代码逻辑转化为符合监管审美的法律陈述,并证明技术方案能够有效防止“双重支付”或“资产二次抵押”。
2. 双重合规的闭环论证
《办事指南》要求《法律意见书》论证“境内外双重合规情况”。在境内法层面,律师需要穿透核查外商投资(FDI)、境外投资(ODI)、外汇管理、跨境人民币以及网络安全审查等一揽子法规。特别是底层资产收益权跨境汇出的合规性,是备案审核中的重中之重。在境外法层面,律师必须提供明确证据,证明项目符合发行地(如香港、新加坡)的监管要求,且已取得必要的境外监管机构批准或豁免。监管层严厉禁止使用“基本符合”“大致符合”等模糊措辞,要求律师给出确定性的肯定意见,这使得律师的核查义务被提升到了极致。
3. 现金流的真实性与稳定性测试
由于STO/RWA的核心价值依托于现金流,备案材料被要求详尽披露基础资产的历史运营数据、预测模型以及现金流归集路径。这意味着,任何仅靠“白皮书叙事”或“愿景描述”发行的代币在备案环节都大概率无法备案。监管层要求的是实打实的底层资产支撑,且现金流必须能够实现有效的风险隔离。
附:境内资产境外发行资产支持证券代币之备案报告要求

五、律师核查实务要点
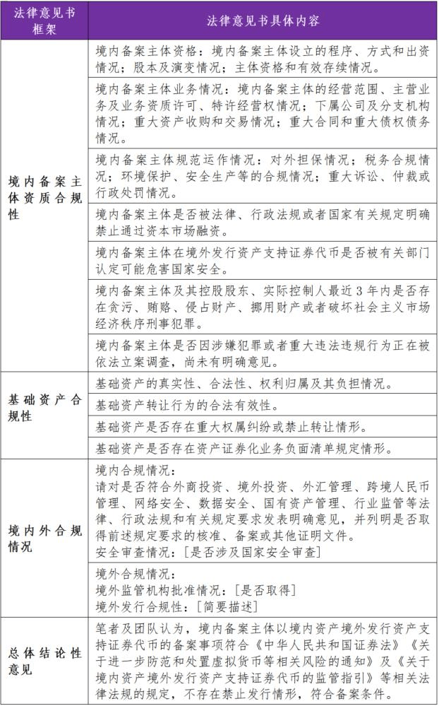
在出具法律意见书的过程中,律师面临的最核心挑战在于如何实现“链下资产”与“链上代币”的完美契合。根据《办事指南》附件2,律师在核查时必须关注以下三大关键事项:
首先是资产确权的法律尽职调查。律师需确认基础资产权属明确、无法律瑕疵且无权利负担(如是否存在隐性抵押、查封或优先购买权限制),并确证资产转让行为在法律上合法有效。
其次是内部与外部程序的完备性审查。除核查董事会、股东会决议外,律师还需重点确认前置审批程序是否已全量完成。特别需要注意的是,RWA业务不可避免地涉及境内资产数据的跨境传输。根据《数据安全法》等相关法律法规,敏感数据在出境前必须进行脱敏处理,且必须符合最小化原则。在公链环境下,数据一旦上链即具有全球可见性,这与境内数据保护的地域性特征存在天然冲突。因此,如何在保持区块链“透明、可追溯”特性的同时满足数据合规要求,成为了RWA项目成功备案的技术分水岭。
最后是针对技术风险的合规陈述。虽然律师非技术专家,但在新规下,律师被要求对技术方案的安全性发表意见。这包括对智能合约审计报告的审阅以及对私钥管理制度是否具备防范道德风险能力等进行核查。
附:境内资产境外发行资产支持证券代币之法律意见书要求

六、持续监管与跨境执法合作
备案完成并不意味着合规任务的结束。《监管指引》第六条规定了严苛的后续报告义务。一旦境外发行完毕,境内主体必须及时报告发行结果;在业务运行期间,如发生重大风险、重大法律诉讼或其他可能影响底层资产价值的重大事项,也必须第一时间向证监会报备。
监管层在指引中特别强调了与境外监管机构的跨境执法合作。这意味着任何试图利用境内外法律差异进行监管套利的行为(例如虚构境内底层资产在境外骗取资金),都将面临两地监管机构的联合追责。这种国际协作机制极大地提升了违法成本,使得任何欺诈发行的图谋都变得不再具有经济可行性。
合规展望
《关于境内资产境外发行资产支持证券代币的监管指引》的发布,是中国数字金融监管史上的一个里程碑。它告别了过去对区块链金融创新要么“一刀切禁止”、要么“无序放任”的极端,转向了以实质合规为核心的专业化监管。这一制度设计,既守护了境内金融秩序的安全底线,又为优质的境内资产通过数字手段参与全球金融资源配置留出了制度气孔。对于市场参与者而言,合规不再是可有可无的负担,而是决定项目存续的核心竞争力。
●注释:
[1]
https://www.csrc.gov.cn/csrc/c101954/c7614288/content.shtml中国证券监督管理委员会【第1号公告】《关于境内资产境外发行资产支持证券代币的监管指引》
[2]
https://www.csrc.gov.cn/csrc/c101968/c7614241/content.shtml中国证券监督管理委员会《境内资产境外发行资产支持证券代币办事指南第1号—备案材料内容及格式》
[3]
https://www.pbc.gov.cn/tiaofasi/144941/3581332/2026020619591971323/index.html《中国人民银行 国家发展改革委 工业和信息化部 公安部 市场监管总局 金融监管总局 中国证监会 国家外汇局关于进一步防范和处置虚拟货币等相关风险的通知(银发〔2026〕42号)》
特别声明:
大成律师事务所严格遵守对客户的信息保护义务,本篇所涉客户项目内容均取自公开信息或取得客户同意。全文内容、观点仅供参考,不代表大成律师事务所任何立场,亦不应当被视为出具任何形式的法律意见或建议。如需转载或引用该文章的任何内容,请私信沟通授权事宜,并于转载时在文章开头处注明来源。未经授权,不得转载或使用该等文章中的任何内容。
— 往期推荐 —
1. 陈昊东:Web3项目全球化合规路径探讨
2. 陈昊东:Web3项目通证发行的法律合规解析
3. 陈昊东:RWA(现实世界资产)通证化的合规路径
4. 陈昊东:典型美元基金的设立模式——以Cayman和BVI为例
本文作者
