文 | vb动脉网
又到了一年一度的全国两会时间。
在“十五五”开局之年,2026年即将发布的“十五五”规划纲要备受社会各界关注,审查纲要草案也成为本次两会的核心议程之一。
为了推动“十五五”规划目标任务的落实落地,“十五五”规划纲要草案提出了6方面109项重大工程项目,为各行业未来五年的发展明确重点方向。
在医疗健康领域,“十五五”规划纲要草案在持续推进公共卫生、医疗服务、基层医疗、养老生育等常态化任务的基础上,进一步围绕新产业新赛道、前沿科技攻关等“硬科技”方向布局医疗相关内容,为未来五年医疗领域前沿科技创新指出路径。

“十五五”规划纲要草案中医疗健康相关内容,资料来源:新华社
脑机接口与脑科学
脑机接口无疑是两会期间最热门的医疗健康领域之一。
脑机接口继年初被多地地方两会重点提及之后,如今,首次被写入全国两会政府工作报告,与未来能源、量子科技、具身智能等前沿技术并列成为重点培育的未来产业。更重要的是,“十五五”规划纲要草案将脑机接口列入新产业新赛道培育发展的项目中,并将脑科学与类脑研究纳入前沿科技攻关的重大工程项目。
脑机接口在产业端的热度已经显现出来。据中国信通院、脑机接口产业联盟发布的《脑机接口技术和应用研究报告(2025)》显示,我国脑机接口企业总量已突破200家。作为最主要的应用领域,医疗健康的脑机接口应用受到创新企业与资本的重点关注。据动脉橙数据库不完全统计,2025年脑机接口在医疗健康领域共完成24起融资,同比增长30%。
在神经退行性疾病、精神类疾病等临床诊疗场景,脑机接口可探索病理和生理学机制,创新神经调控技术,有效提升疾病诊疗效果。针对肢体运动、语言、感觉缺陷患者的康复需求,脑机接口可打造运动辅助、交流辅助和感知觉恢复等新方案,提高患者康复质量;面向脑疾病预防、健康管理等场景,脑机接口产品可实时监测分析大脑活动特征,预防潜在健康问题,减少患者重症风险。
按照国家相关部委规划,未来5年内,我国将培育2至3家有全球影响力的领军企业和一批专精特新中小企业,使得我国脑机接口产业创新能力显著提升:在基础软硬件攻关方面,重点创新脑信号传感元件,突破关键脑机芯片,完善软件工具底座;产品层面,将加快植入式设备研发突破,推动非植入设备量产迭代,并广泛发展辅助设备。
在顶层设计与产业创新的驱动下,脑机接口即将迎来飞速发展的5年。
创新药
在“十五五”规划纲要草案中,重大疾病防治与创新药研发已被纳入前沿科技攻关重点项目,为行业发展指明了方向。
截至目前,我国创新药已取得显著的阶段性成果:据国家药监局数据,2025年批准上市创新药达76个,创下历史新高;过去五年累计获批创新药230个,实现大幅增长。
更丰硕的成果仍在储备中,从研发端来看,创新药已迎来新一轮黄金期。2025年,国内创新药管线BD交易活跃、企业IPO密集落地,极大提振了行业信心。BD交易的持续热潮,直接体现出跨国药企(MNC)对中国创新药研发能力的高度认可。
进入2026年,这一热度仍在延续:仅1月份,国内创新药BD交易总额便达到346亿美元,首付款超30亿美元,交易总额相当于2025年全年的四分之一。这表明,中国创新药全球化进程正在加速,更多创新药物在全球技术与资金支持下从临床走向实际应用。
未来,小核酸药物、基因与细胞治疗、小分子药物等技术路线,以及肿瘤、自身免疫、神经、代谢等疾病领域,将是研发突破与资本布局的重点方向。
政策层面也在持续加码,我国将推动药品试验数据保护制度落地,研究建立儿童药品、罕见病用药市场独占期制度;针对新机制、新靶点创新药,强化沟通交流、临床试验、注册申报、审评审批全链条服务,助力创新药实现“中国首发”;同时优化细胞与基因治疗药品审评审批流程,进一步打通创新药上市通道。
高端医疗器械
在“十五五”规划纲要草案中,高端医疗器械是新产业新赛道培育发展的重大项目之一。
高端医疗器械的创新突破是一个长期持续的过程,经过近年来各方协同努力,国内已在部分产品上取得突破性进展,甚至在国内市场占有较高份额的基础上,开始走向海外。
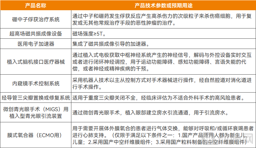
2025年,国家药监局发布《关于优化全生命周期监管支持高端医疗器械创新发展有关举措的公告》,以政策集成创新支持高端医疗器械产业发展,提出了从研发立项、注册申报、审评审批到上市后再评价的全链条支持政策;并聚焦核心领域,制定了《优先审批高端医疗器械目录(2025年版)》,进一步支持具有显著临床应用价值和临床急需的高端医疗器械。

优先审批高端医疗器械目录(2025年版),资料来源:国家药监局
此外,国家和地方政策在招标采购、首台(套)政策上为国产高端医疗器械提供了大力支持,为其打通“入院最后一公里”。
但不可忽视的是,国产产品在部分高端领域仍存在明显短板。例如,高端影像设备的核心零部件与关键元器件、手术机器人及其他多种治疗设备的整机系统,以及高端介入耗材等领域,仍存在较大的突破空间。未来,构建多学科交叉的协同机制,将成为行业实现关键突破的重要方向。
生物医用材料
“十五五”规划纲要草案提出的109项重大工程中,高端新材料是产业基础能力和竞争力提升的项目之一。
在医疗领域,生物医用材料是支撑医疗器械产业发展不可或缺的物质基础。作为高端新材料的一部分,它不可或缺。
目前,我国正加快生物医用材料的突破,最典型的举措是工信部和国家药监局联合开展的“生物医用材料创新任务揭榜挂帅”,2023年、2025年先后发布两批名单,共有数十类材料、百余家企业和机构入围。
重点生物医用材料及应用,资料来源:工信部
集中攻关有望解决生物医用材料领域长期存在的“卡脖子”难题,打破国外技术垄断,实现关键材料的自主可控。同时,除了医疗健康领域的创新企业之外,还涉及上游能源企业、高校、科研机构等,上下游产业链协同创新,有助于加速生物医用材料的技术难点攻关,提升产业链整体竞争力。
医疗AI
人工智能是“十五五”规划纲要草案中前沿科技攻关的重点方向之一,医疗AI作为其重要分支,发展势头正盛。
当前,国内医疗人工智能行业已从技术试点迈入规模化落地的新阶段。尤其是2025年以来,医疗AI领域呈现两大显著变化:大模型的突破性演进,医疗机构的规模化参与。
过去一年,国内医疗大模型呈井喷式发展。随着技术持续突破,医疗大模型已从规则驱动走向数据驱动,从单模态向多模态融合进阶;能力边界也从“识别”“生成”向“逻辑推理”拓宽,不断向人类思维水平靠近。同时,以国内百强医院为代表的公立医院,在大模型浪潮推动下,已广泛部署AI底座与各类应用。
据动脉智库《2025医疗人工智能报告》分析,现阶段医疗AI获得了资本、政策与医生协同的多重红利,但要将这些资源转化为持续可兑现的价值,仍需进一步降低研发成本,化解医疗AI的“价值分歧”(即患者体验与医院效益难以同步),并在商业模式与支付体系上取得实质进展。
随着AI技术迭代加速与应用普惠化,未来医疗AI的竞争将不再局限于技术本身,更需要围绕AI产品构建一套让多方参与者共同受益的价值体系。对医疗机构而言,唯有让医疗AI从单纯的成本投入转变为提升核心竞争力的增益项目,才能释放AI的长期价值。
生物制造
“十五五”规划纲要草案中,生物制造是作为新产业新赛道培育发展的重大工程项目之一。
生物制造作为支撑生物经济的重要技术路径,正不断向高通量、智能化和可控化方向演进。然而,生物制造仍面临诸多挑战。其中,中试是打通从实验室样品到市场产品的关键桥梁,也是跨越科技成果转化“死亡之谷”的核心支撑。
目前,工信部、国家发展改革委正大力推进生物制造中试能力的提升,打造中试能力建设平台,2025年11月已公布第一批平台名单,在生物制药领域,包括昭衍生物、华熙生物、长春生物、齐鲁制药、楚天科技、沃美生物等企业,以及天津大学合成生物前沿研究院、国科温州研究院、翔安创新实验室等研究机构。
随着中试能力建设平台的体系化布局,以及AI技术等在生物制造中的应用迭代,未来五年,生物制造领域有望在这一关键环节实现实质性突破,进而带动产业整体实现跨越式发展。
生命科学与生物技术
在“十五五”规划纲要草案中,生命科学与生物技术已被列入前沿科技攻关重大项目。
近年来,我国在基因编辑、合成生物学、干细胞与再生医学、脑科学,以及生物大模型与人工智能交叉融合等前沿领域发展迅速,使得新兴技术与创新疗法层出不穷。
生命组学技术不断发展,助力生命全景观研究;前沿分子诊断技术不断创新,助力疾病早诊早筛;基因治疗在更多遗传疾病和罕见病中持续稳步推进;再生医学领域多点突破,加速临床转化;抗体药物技术发展至较成熟阶段,新型抗体药物逐渐从临床走向应用;靶向蛋白质降解技术创新打破蛋白质靶点不可成药限制……从中国生物技术发展中心《2025中国生命科学与生物技术发展报告》梳理的一系列重大进展中,可直观感受到我国生命科学与生物技术领域的显著进步。
可以预见,在技术、政策、资本等多重力量驱动下,生命科学与生物技术领域的更多底层研究成果将加速转化为实际产品,为创新药物与创新医疗器械提供更坚实的支撑。
其他前沿科技的医疗应用
“十五五”规划纲要草案及政府工作报告将其他多个前沿技术作为重点攻关或培育的领域,其中,量子科技、可控核聚变、绿色氢能等均能应用至医疗领域,在疾病诊断、药物研发造等环节发挥关键作用。
例如,在量子科技方面,未磁科技将量子科技融入医疗行业,心脑重大疾病诊断及科学研究的需求,其自主研发心磁图仪和脑磁图仪两款高端创新医疗器械。玻色量子与科研机构、医疗机构在蛋白质结构预测、分子相似性筛选、多肽对接、变构位点预测等场景展开实用化量子计算应用探索;共享量子算力与数据资源,推进药物开发和临床验证的进程。
可控核聚变方面,四川、安徽等地已发布政策,将可控核聚变商业化作为其重点未来产业之一,医疗也是其中的应用场景。以位于合肥的中科医谷为例,2026年1月提出“聚变医学”战略,首批将针对耐辐射微生物在医疗领域的应用、FLASH放疗与低剂量治疗新进展、BNCT系统最新研制进展等项目进行研发攻坚。