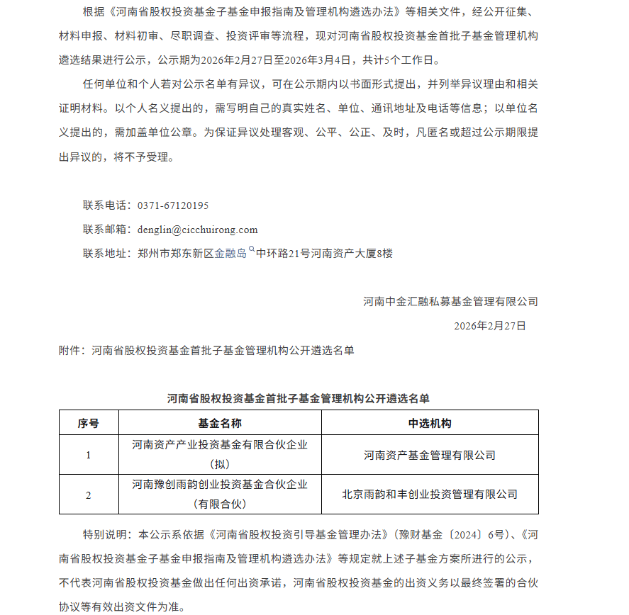
投资界2月28日消息,近日,河南省股权投资基金首批子基金管理机构公开遴选名单,基金名称为:河南资产产业投资基金有限合伙企业(拟)、河南豫创雨韵创业投资基金合伙企业(有限合伙);中选机构分别为:河南资产基金管理有限公司、北京雨韵和丰创业投资管理有限公司。

据悉,河南省股权投资基金合伙企业(有限合伙)是由河南省财政出资,委托河南投资集团有限公司作为受托管理机构发起设立的省级政府引导基金,基金管理机构为河南中金汇融私募基金管理有限公司。河南省股权投资基金旨在汇聚社会资本,大力吸引创业投资和股权投资机构落户河南,持续优化河南省内基金发展生态,培育发展新质生产力和加快现代化产业体系建设。基金围绕省委、省政府重大产业发展规划,投向传统产业转型升级、新兴产业培育壮大、未来产业前瞻布局等全领域子基金,对投资种子期、初创期等早期科创企业的天使类基金予以倾斜。
来源:河南创新投资集团
下一篇:比特币快速下挫1000美元