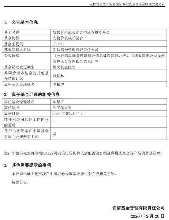
2月26日,一纸公告再次将安信基金推向了舆论的风口浪尖。公告显示,副总经理陈振宇“因工作需要”卸任安信价值成长混合基金经理职务,解聘后该产品由聂世林单独管理。

图片来源:安信基金
公告寥寥数语,却引发了市场的诸多揣测。陈振宇自2020年3月18日起便与聂世林共同执掌该基金,在基金业绩尚可的背景下突然卸任管理年限最长的产品,其背后究竟隐藏着怎样的考量?
业绩尚可,为何离场?
公开资料显示,陈振宇历任大鹏证券证券投资部经理、资产管理部总经理,招商证券福民路证券营业部总经理,安信证券资产管理部副总经理、证券投资部副总经理,安信基金总经理助理兼基金投资部总经理,东方基金副总经理等职务。2017年4月,陈振宇重返安信基金,现任公司副总经理,同时担任安信比较优势混合、安信价值成长混合、安信均衡增长混合等产品的基金经理。
值得一提的是,安信价值成长混合基金在陈振宇管理期间,整体表现尚可。截至2026年2月25日,该基金在其任职期内收益率为114.64%,年化收益率为13.71%,在同行业基金中排名前1/4。
表格系陈振宇在安信基金旗下产品收益及排名情况

数据来源:同花顺iFinD
安信价值成长混合基金自设立之初便采用陈振宇与聂世林“双基金经理”配置,陈振宇为何在管理年限最长的产品上选择谢幕,深入分析基金的双基金经理架构,发现了一些耐人寻味的细节。
从业绩相关系数角度分析,陈振宇目前管理的安信比较优势混合、安信价值成长混合、安信均衡增长混合的相关系数在60%-75%之间,三只产品相关性偏低。从行业配置上,安信价值成长混合基金第一大重仓行业为食品饮料,安信比较优势混合基金聚焦有色金属行业,安信均衡增长混合基金则集中配置传媒与电子,三只产品在行业布局上形成明显差异化。
图片来源:同花顺iFinD
进一步梳理陈振宇在管产品发现,其管理的三只产品均采用了共管模式,且与合作基金经理单独管理的产品运作高度趋同。其中安信价值成长混合基金,由陈振宇与聂世林共同管理,该产品与聂世林单独管理的安信均衡成长18个月持有混合基金运作策略完全相同;与黎志军共管的安信均衡增长混合基金,和黎志军单独管理的安信鑫发优选混合基金运作模式完全一致;安信比较优势混合基金由陈振宇与张竞共管,该产品与张竞单独管理的安信核心竞争力混合基金相比,运作分析部分仅少“和港股”三字,其余内容高度重合。
如果站在基金实际贡献值的考量上,陈振宇的卸任便显得合乎逻辑。这不仅是基金经理的调整,更像是公司对基金实际管理权归属的一次“正名”。
机构分红后的撤退
Wind数据显示,安信基金旗下基金经理调整颇为频繁,自2025年以来已有42只产品变更基金经理。最近一次基金经理变更当属安信新成长混合基金,与安信价值成长混合基金类似,尽管其业绩表现尚可,基金经理也未离职,2026年开年以来该产品却经历了三位基金经理的接连卸任。
安信新成长混合基金历任基金经理陈一峰、应隽、陈思三人,任职回报均表现尚可:陈一峰任职期间收益率为61.88%,应隽与陈思的年化回报也超过3%;2026年1月8日,先是陈一峰在跑赢业绩比较基准31.17%的情况下“因工作需要”卸任,紧接着,1月22日,应隽、陈思两位基金经理匆匆卸任。
图片来源:同花顺iFinD
值得一提的是,在基金经理卸任之前,持有人结构的变化却揭示了机构资金的敏锐嗅觉。据2025年中期报告显示,安信新成长混合基金的机构投资者持有份额占比高达96.22%,其中单一机构投资者持有份额超过3.98亿份,而截至2025年四季度末,单一投资者持有基金份额比例达到或超过20%的机构投资者已全部赎回。而该产品于2025年11月13日实施38992044.35元现金分红。

图片来源:安信新成长混合基金2025年第四季度报
安信基金自2026年以来的这些人事变动仿佛像一场扑朔迷离的戏剧。从陈一峰、应隽、陈思的陆续卸任,再到如今陈振宇的卸任,每一步都踩在业绩尚可的时间节点上。那些在分红后精准撤退的机构资金,那些悄然离场的基金经理,留下的是看着净值起伏却看不懂公告深意的普通基民,读着“因工作需要”四个字的同时,台前幕后却已换了人间。
来源:机构之家