首页
市场行情
比特百科
登录
注册
首页
市场行情
正文
基金-安丰18定开-博时安丰18个月定期开放债券型证券投资基金(LOF)开放申购、赎回业务的公告
创始人
2026-02-10 19:21:45
0
次
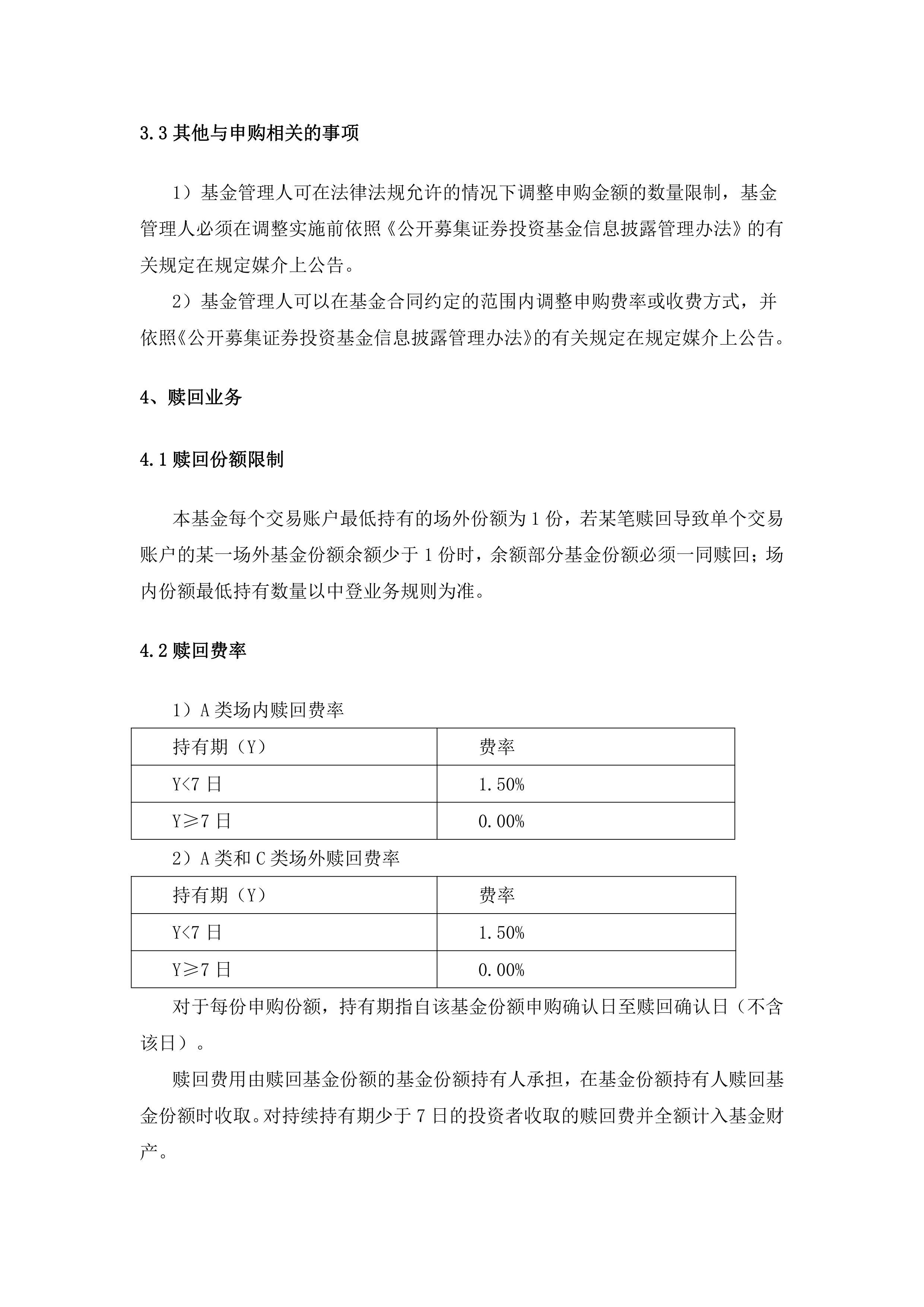
赎回
债券
公告
申购
基金
安丰
业务
证券投资
证券
债券型
安丰18定
博时安丰
上一篇:
抢抓农时
下一篇:
2026数据加密软件品牌排名 | 加密软件排行榜,企业数据加密软件排名前三推荐
相关内容
基金分红:招商基金蛇口租赁...
证券之星消息,5月12日发布《招商基金招商蛇口租赁住房封闭式基础设...
2026-05-24 16:36:46
五年公益长跑,依视路陆逊梯...
5月19日至21日,上海依视路陆逊梯卡视力健康基金会携专业志愿者团...
2026-05-24 16:36:45
每周股票复盘:吉比特(60...
截至2026年5月22日收盘,吉比特(603444)报收于355....
2026-05-24 16:33:00
每周股票复盘:咸亨国际(6...
截至2026年5月22日收盘,咸亨国际(605056)报收于24....
2026-05-24 16:32:14
每周股票复盘:嘉元科技(6...
截至2026年5月22日收盘,嘉元科技(688388)报收于44....
2026-05-24 16:30:21
每周股票复盘:大基金减持德...
截至2026年5月22日收盘,德邦科技(688035)报收于84....
2026-05-24 16:29:21
热门资讯
APEC 贸易部长会议成果公布...
封面新闻记者 粟裕 苏州报道 5月23日,APEC贸易部长会议中方新闻发布会举行。会上,商务部部长王...
基金分红:招商基金蛇口租赁住房...
证券之星消息,5月12日发布《招商基金招商蛇口租赁住房封闭式基础设施证券投资基金2026年度第一次分...
五年公益长跑,依视路陆逊梯卡基...
5月19日至21日,上海依视路陆逊梯卡视力健康基金会携专业志愿者团队再度走进云南省文山州马关县,举行...
每周股票复盘:吉比特(6034...
截至2026年5月22日收盘,吉比特(603444)报收于355.1元,较上周的383.26元下跌7...
每周股票复盘:咸亨国际(605...
截至2026年5月22日收盘,咸亨国际(605056)报收于24.77元,较上周的24.06元上涨2...
每周股票复盘:嘉元科技(688...
截至2026年5月22日收盘,嘉元科技(688388)报收于44.8元,较上周的44.71元上涨0....
每周股票复盘:大基金减持德邦科...
截至2026年5月22日收盘,德邦科技(688035)报收于84.26元,较上周的81.24元上涨3...
12天“光速”切换东家!邱春杨...
时隔仅12天,原长城基金总经理邱春杨正式履新申万菱信基金总经理。 5月23日,申万菱信基金发布公告称...
新信号!近28万人申购,这只指...
“被动超越主动”的声音尚未远去,指数基金再次成为市场焦点。 最新成立的一只人工智能指数基金,有效认购...
中金公司中标:台州市交通投资集...
证券之星消息,根据天眼查APP-财产线索数据整理,根据台州市交通投资集团有限公司5月21日发布的《台...