来源:羊城晚报
1月28日,现货黄金延续涨势,向上触及5220美元/盎司,日内涨0.78%。
同日,现货黄金再创新高,首次突破5200美元/盎司。国内黄金饰品价格对比显示,多家黄金珠宝品牌当日公布的境内足金首饰价格大幅上调,周生生报价1614元/克,周大福报价1618元/克,老凤祥报价1620元/克,老庙黄金报价1612元/克。


而就在昨日(1月27日)晚间,易方达黄金主题LOF(A类份额)、国投白银LOF(A类份额)发布暂停申购及定期定额投资业务的公告。
业内人士提醒,黄金、白银经历前期较大涨幅之后,短期或面临回调压力。投资者需保持理性,防范市场可能出现的“冲高回落”,切忌追高。
黄金LOF、白银LOF纷纷“闭门谢客”
1月27日晚间,易方达黄金主题LOF发布公告称,易方达基金决定自1月28日起暂停本基金A类份额的申购及定期定额投资业务,赎回业务照常办理。本基金A类份额恢复办理申购、定期定额投资业务的时间将另行公告。

伴随金价大涨,易方达黄金主题LOF二级市场交易价格也水涨船高,2025年该基金涨幅超60%。步入2026年,该产品持续上涨,年内涨幅超15%。去年12月以来,易方达黄金主题LOF曾多次发布溢价风险提示公告。
近日,易方达黄金主题LOF二级市场交易价格出现回调,1月22日,单日跌幅超7%。截至1月27日收盘,易方达黄金主题LOF二级市场报1.94元,单日跌幅为1.27%。Wind数据显示,截至去年四季度末,该基金规模为4.53亿元。
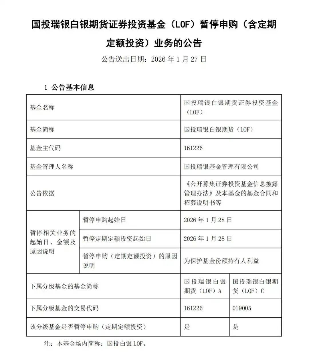
不仅是黄金LOF,白银LOF也“闭门谢客”。
1月27日晚间,国投瑞银基金在官方微信公众号发布《关于国投瑞银白银LOF暂停申购业务的说明》。

国投瑞银基金表示,为保护基金份额持有人利益,维护基金平稳运作,决定自1月28日起暂停国投瑞银白银期货证券投资基金(LOF)A类基金份额(以下简称国投白银LOF)的申购业务(含定期定额投资)。

国投瑞银基金指出,理解投资者对市场机会的关注,但长期来看,基金的二级市场交易价格会围绕其净值波动,当前的高溢价不具备可持续性,需警惕市场情绪降温带来的价格回调。请投资者理性看待,审慎决策。
随着白银价格的一路狂飙,国投白银LOF溢价率也持续高企。截至1月27日收盘,二级市场报4.336元,单日涨幅为3.66%,溢价率超46.02%。
Wind数据显示,截至去年四季度末,该基金管理规模达189.44亿元,相较于三季度末增幅达185%。