易方达黄金主题LOF暂停申购
创始人
2026-01-27 19:58:57
0

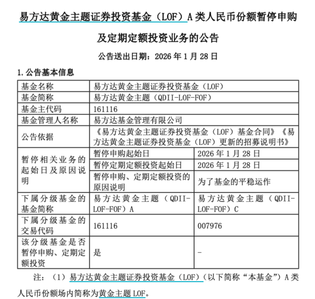
1月27日,易方达黄金主题证券投资基金(LOF)发布公告:1月28日起暂停A类人民币份额的申购及定期定额投资业务,赎回业务照常办理;A类人民币份额恢复办理申购、定期定额投资业务的时间将另行公告。

来源:易方达基金管理有限公司公告

责编:陈丽湘

校对王蔚

相关内容

国泰基金的军工ETF国泰(...
3月23日,军工ETF国泰(512660)报收1.259元,收跌4...
2026-03-23 20:52:33
华安基金的有色ETF华安(...
3月23日,有色ETF华安(512940)报收0.806元,收跌5...
2026-03-23 20:51:52
国投白银LOF:3月24日...
钛媒体App 3月23日消息,国投瑞银基金管理有限公司公告,近期公...
2026-03-23 20:32:50
现货黄金失守4100美元,...
3月23日,国际贵金属价格持续下挫,截至发稿,现货黄金失守4100...
2026-03-23 20:32:35
现货白银跌幅扩大至超10%...
3月23日,国际贵金属价格持续下挫,现货黄金跌8.32%,报412...
2026-03-23 20:31:18
国际金银价持续下探,现货白...
国际金银价持续下探,现货 白银暴跌10%,现报61.13美元/盎司...
2026-03-23 20:29:50

热门资讯

广发基金的家电ETF广发(56... 3月23日,家电ETF广发(560880)报收1.469元,收跌4.05%,成交金额1220.0万元...
嘉实基金的中创400ETF嘉实... 3月23日,中创400ETF嘉实(159918)报收2.354元,收跌5.0%,成交金额190.8万...
国泰基金的军工ETF国泰(51... 3月23日,军工ETF国泰(512660)报收1.259元,收跌4.98%,成交金额4.77亿元。换...
华安基金的有色ETF华安(51... 3月23日,有色ETF华安(512940)报收0.806元,收跌5.29%,成交金额3398.7万元...
嘉实基金的中证2000ETF嘉... 3月23日,中证2000ETF嘉实(159535)报收1.376元,收跌5.95%,成交金额1063...
嘉实基金的农业ETF嘉实(51... 3月23日,农业ETF嘉实(516550)报收0.747元,收跌3.49%,成交金额1157.2万元...
嘉实基金的科技ETF嘉实(51... 3月23日,科技ETF嘉实(515860)报收1.577元,收跌4.66%,成交金额488.4万元。...
嘉实基金的德国ETF嘉实(15... 3月23日,德国ETF嘉实(159561)报收1.183元,收跌5.66%,成交金额3.66亿元。换...
13只新基金,同日首发 3月23日,13只权益基金同日首发募集,包括招商均衡进取、中金睿见优选、西部利得智享量化选股、鑫元中...
茅台旗下基金等入股智身科技 上证报中国证券网讯(记者 闫刘梦)爱企查App显示,近日,智身科技(北京)有限公司发生工商变更,新增...