首页
市场行情
比特百科
登录
注册
首页
市场行情
正文
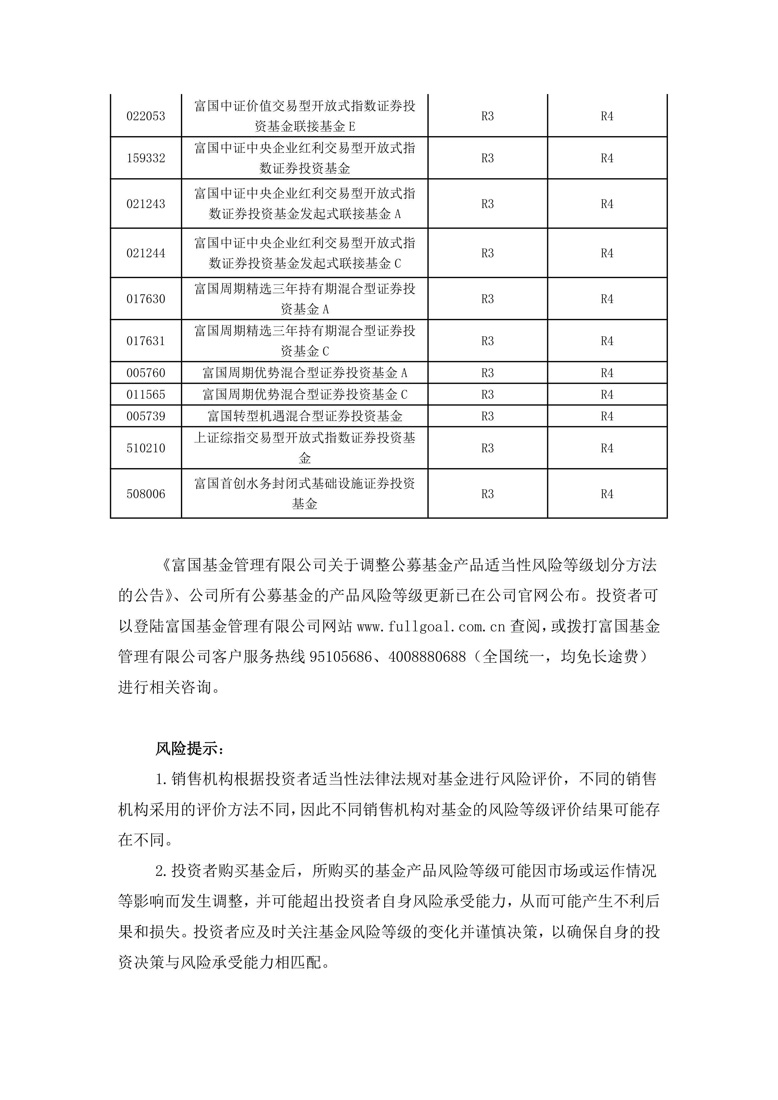
基金-港股通红利ETF富国-富国基金管理有限公司关于调整旗下部分基金风险等级的公告
创始人
2026-01-25 08:02:50
0
次
调整
等级
公告
红利
富国
基金
港股
部分
港股通
上一篇:
原创 特朗普通报全球,他带领美国打败中国!话音刚落,中方对美征税
下一篇:
原创 汇率破7.05刷屏!人民币升值背后,藏着经济升级大棋
相关内容
发挥好创投基金培育支撑引领...
■培育发展未来产业,是以科技创新引领产业创新的关键之举,事关增强科...
2026-03-18 17:22:07
平安季享裕定开债A基金经理...
证券之星消息,2026年3月18日,平安季享裕定开债(007645...
2026-03-18 17:20:20
【机构调研记录】诺安基金调...
证券之星消息,根据市场公开信息及3月17日披露的机构调研信息,诺安...
2026-03-18 13:38:12
【私募调研记录】云溪基金调...
根据市场公开信息及3月17日披露的机构调研信息,知名私募云溪基金近...
2026-03-18 13:37:42
去年医保基金支出超3万亿元
本报北京3月17日电 (记者孙秀艳)国家医保局3月16日发布的《2...
2026-03-18 13:35:39
申万菱信乐成混合A基金经理...
证券之星消息,2026年3月18日,申万菱信乐成混合(017063...
2026-03-18 13:35:05
热门资讯
发挥好创投基金培育支撑引领带动...
■培育发展未来产业,是以科技创新引领产业创新的关键之举,事关增强科技创新策源功能和高端产业引领功能 ...
平安季享裕定开债A基金经理变动...
证券之星消息,2026年3月18日,平安季享裕定开债(007645)发布公告,张文平不再担任该基金基...
原创 伊...
乌克兰一直在积极向美国及中东国家提出援助方案,以帮助应对伊朗的攻击。具体而言,基辅方面表示可提供电子...
海信定向班:成就璀璨职业未来的...
在当今竞争激烈的就业市场中,如何为自己的未来打下坚实基础,是每一位学子和家长关注的焦点。海信定向班,...
为什么2800美元可能成为ET...
以太币(ETH)看涨方正关注三月份价格重返2800美元,至少有三项指标显示ETH价格有望继续走高。 ...
第72集团军某旅:新兵多课目实...
AWE 2026特别报道:欢迎...
家电与AI的界限逐渐消失 撰文/ 陈邓新 编辑/ 黎文婕 排版/ Annalee “去年的AWE上,...
宁德时代供应商闯北交所:新富科...
出品 | 创业最前线 作者 | 希波 编辑 | 王亚静 美编 | 邢静 审核 | 颂文 在新能源汽车...
持续加密!上海机场新增至欧美地...
3月16日,国货航CA1165航班满载104吨货物从浦东机场飞往迈阿密机场,上海至迈阿密货运航线进一...
苹果CEO库克接受采访:谈公司...
IT之家 3 月 17 日消息,苹果首席执行官蒂姆 · 库克继续庆祝公司成立 50 周年,他做客了美...