【文/羽扇观金工作室】
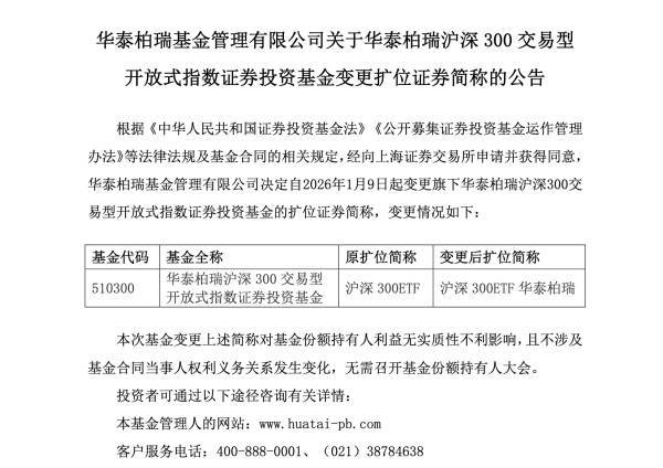
近日,中国ETF市场迎来标志性事件。1月7日,华泰柏瑞基金发布公告,宣布旗下沪深300ETF的场内扩位简称将自1月9日起正式变更为“沪深300ETF华泰柏瑞”。这是该产品成立13年多来的首次更名,也是目前国内规模最大ETF对监管规范化命名要求的积极响应。

Wind数据显示,截至1月6日,华泰柏瑞沪深300ETF规模已接近4400亿元,稳居国内ETF市场规模榜首。最近一年,该产品规模增长超过870亿元,2025年成交额在全市场同类产品中占比约55%。
此次更名遵循了2025年11月沪深交易所发布的基金业务指南修订要求,采用“核心投资标的+ETF+管理人”的命名格式,在原名基础上增加了管理人标识“华泰柏瑞”,使产品身份更为清晰。
华泰柏瑞沪深300ETF成立于2012年5月4日,是国内首批跨市场ETF之一。产品同时具备多重市场功能:不仅是上交所沪深300ETF期权合约的唯一现货标的,也是重要的融资融券及互联互通标的。
2025年11月,沪深交易所同步修订基金业务指南,要求存量ETF须在2026年3月31日前完成扩位简称规范化调整,名称必须包含基金管理人简称。此举被视为完善指数化投资生态、推动行业高质量发展的重要制度安排。
华泰柏瑞基金自2025年初已着手推进旗下ETF更名工作。截至目前,公司已完成21只ETF的标准化命名,涵盖宽基、行业主题、跨境指数等多个类别。
除华泰柏瑞外,易方达、广发、富国、南方、汇添富、华宝、招商等多家基金管理人也陆续修改了旗下ETF的场内扩位简称,行业规范化命名进程全面加速。
在规范化命名之前,ETF简称遵循“先到先得”原则,导致同一指数跟踪产品命名五花八门。以沪深300指数ETF为例,目前全市场共有25只相关产品(不含增强型),简称却包括沪深300ETF、300ETF、300指数ETF等多种形式。
中证A500指数ETF的情况类似,32只产品的简称有中证A500ETF、A500ETF、A500ETF基金等多种表述。这种命名方式使投资者难以快速区分管理人,增加了选择难度。
业内人士指出,规范化命名将使竞争焦点从“简称抽签运气”转向基金公司的品牌美誉度和综合实力,有助于压实管理人责任,促进行业从规模扩张向质量提升转型。
当前,我国ETF市场总规模已突破6万亿元,产品数量超过1400只。随着基础制度不断完善,一个更透明、更规范、更健康的ETF市场生态正在逐步成型。
未来,ETF市场的竞争将更加注重长期专业能力和服务质量,投资者也能在更清晰的市场。